EasyManua.ls Logo

golmar EL610D

golmar EL610D
60 pages
To Next Page IconTo Next Page
To Next Page IconTo Next Page
To Previous Page IconTo Previous Page
To Previous Page IconTo Previous Page
Loading...
51
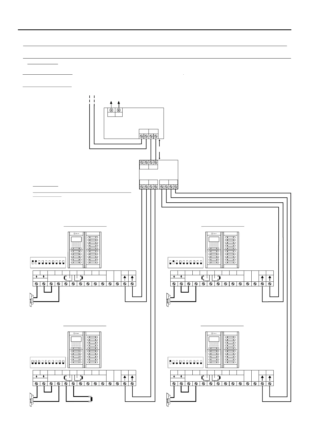
WIRING DIAGRAMS
NEXA MODULAR G2+ AUDIO AND VIDEO DOOR ENTRY SYSTEM - BUILDING
BUSBUS
BUS BUS
D
C
B A
DPM- 2+G
AP
(1) (1)
Lock release
max. 12 Vdc/270mA.
Lock release
max. 12 Vdc/270mA.
Important: 52 .For a second a.c lock release connection, (see page )
(1)
(1)
(1)
Acces door panel 2
Acces door panel 1
Acces door panel 4 Acces door panel 3
BUS (M) BUS(PL)
FA-G2+
LN
NA2
+
AP-
C1
NA1
AP+
C2
AP+
GND
BUSBUS
Relé 2Relé 1
_
12Vdc
NC2
CCTV
1 2 3 4 5 6 7 8 910
ON
NA2
+
AP-
C1
NA1
AP+
C2
AP+
GND
BUSBUS
Relé 2Relé 1
_
12Vdc
NC2
CCTV
1 2 3 4 5 6 7 8 910
ON
(1) (1)
Lock release
max. 12 Vdc/270mA.
Lock release
max. 12 Vdc/270mA.
(1)
(1)
NA2
+
AP-
C1
NA1
AP+
C2
AP+
GND
BUSBUS
Relé 2
Relé 1
_
12Vdc
NC2
CCTV
1 2 3 4 5 6 7 8 910
ON
NA2
+
AP-
C1
NA1
AP+
C2
AP+
GND
BUSBUS
Relé 2
Relé 1
_
12Vdc
NC2
CCTV
1 2 3 4 5 6 7 8 910
ON
( )
*
( )
*
IMPORTANT:
Max. 1 'AP'.external door opening button
Installations of more than 2 access door panels (Golmar
d.c lock release):
1 'AP' button installed of the door panels of the
installation.
in only one
(2)
(2)
Video door entry system: , see pages to .
To the risers distributor of the buiding, see pages to
36 45
46 48
To the distributors (building floors)
Audio and Video door entry system with 4 access door panels, DPM- + door panels distributor GolmarG2 & d.c
lock release.
Mains
100~240Vac
Max. distance: 1m.
Audio door entry system: To electrical junction box for Bus connections ART 1/G2+ terminals of the buiding (see page 34).
To for risers of the building (see page 35).electrical junction box

Table of Contents

Other manuals for golmar EL610D

Related product manuals