EasyManua.ls Logo

Gree GMV-224WL/C-X

Gree GMV-224WL/C-X
173 pages
To Next Page IconTo Next Page
To Next Page IconTo Next Page
To Previous Page IconTo Previous Page
To Previous Page IconTo Previous Page
Loading...
GREE DC Inverter Multi VRF System II Service Manual
97
17) AC current protection for inverter compressor
Wired
controller
displays E0
LED3 dual-8
nixie tube
displays PP
Replace main
board
Work normally
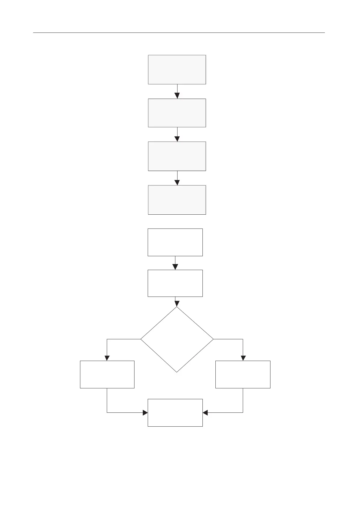
18) Communication malfunction between main contoller and driver of inverter compressor
Wired controlled
displays C2
LED3 dual-8 nixie
tube displays C2
Check whether the
main control CPU
board is inserted
well?
no
Work normally
Replace main
board
yes
Insert the CPU
board well

Table of Contents

Other manuals for Gree GMV-224WL/C-X

Related product manuals