EasyManua.ls Logo

Gree JKFD15QSR/Na-M

Gree JKFD15QSR/Na-M
142 pages
To Next Page IconTo Next Page
To Next Page IconTo Next Page
To Previous Page IconTo Previous Page
To Previous Page IconTo Previous Page
Loading...
GREE Air-ccoled Closed Control Unit Service Manual
98
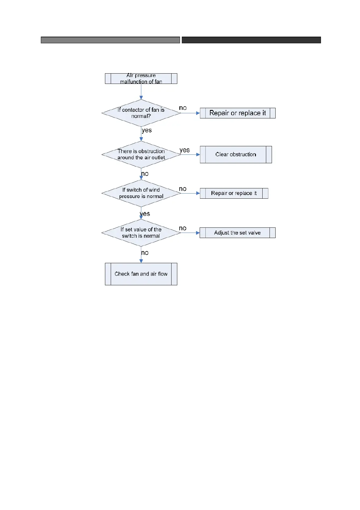
2.8 Low Air Pressure Malfunction of Indoor Fan

Table of Contents

Related product manuals