EasyManua.ls Logo

Gree JKFD15QSR/Na-M

Gree JKFD15QSR/Na-M
142 pages
To Next Page IconTo Next Page
To Next Page IconTo Next Page
To Previous Page IconTo Previous Page
To Previous Page IconTo Previous Page
Loading...
GREE Air-ccoled Closed Control Unit Service Manual
96
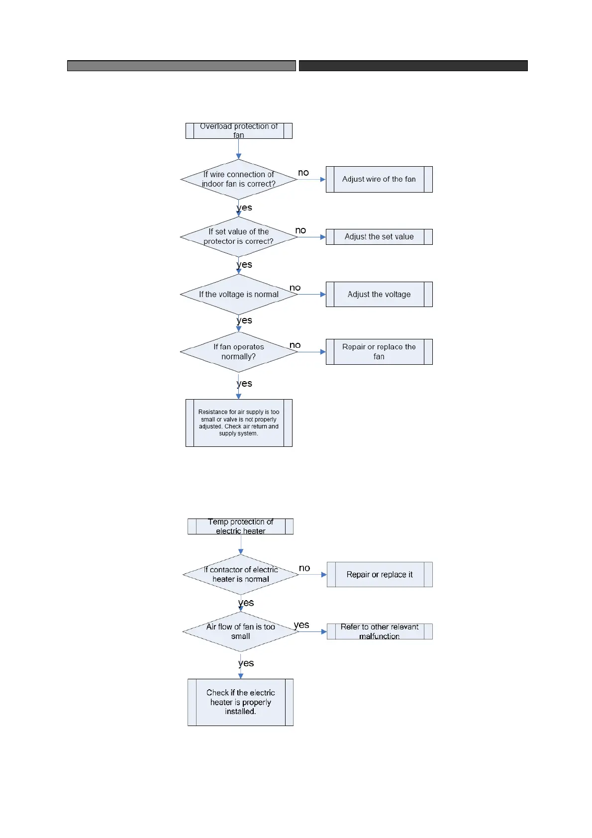
2.5 Overload Protection of Indoor Fan
2.6 Temperature Protection of Electric Heater

Table of Contents

Related product manuals