EasyManua.ls Logo

Gree JKFD15QSR/Na-M

Gree JKFD15QSR/Na-M
142 pages
To Next Page IconTo Next Page
To Next Page IconTo Next Page
To Previous Page IconTo Previous Page
To Previous Page IconTo Previous Page
Loading...
GREE Air-ccoled Closed Control Unit Service Manual
93
temp
sensor/outlet
pipe of
evaporator
temp sensor
malfunction
malfunction will be displayed, and alarm will be given
out. If the malfunction is automatically removed, the
compressor resumes operation and malfunction code
will be removed. Select malfunction resetting or
manually de-energize the unit to clear the malfunction
signal. ( Application range of discharge temp sensor:
20
℃~149; Application range of other temp sensors:
-40
℃~127; Malfunction will be displayed when it
goes beyond the range.
2. Troubleshooting
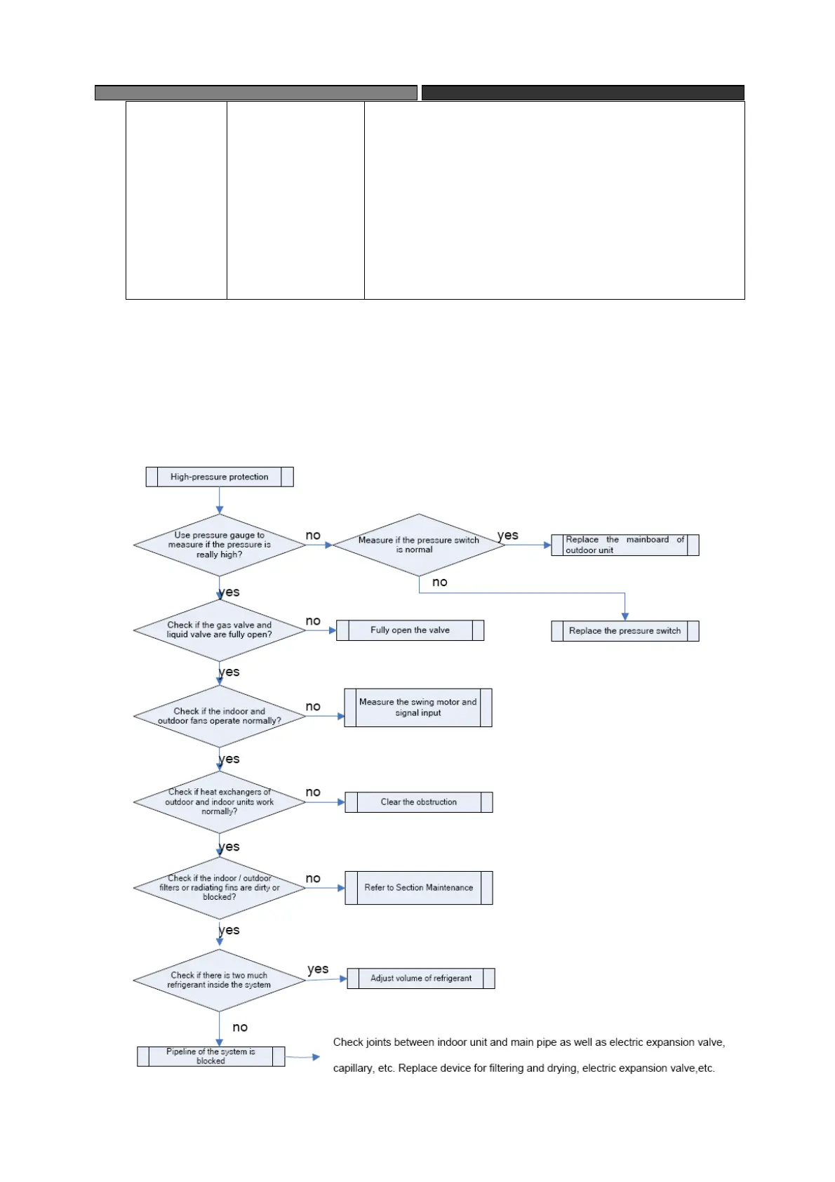
2.1 High Pressure Protection of Compressor

Table of Contents

Related product manuals