EasyManua.ls Logo

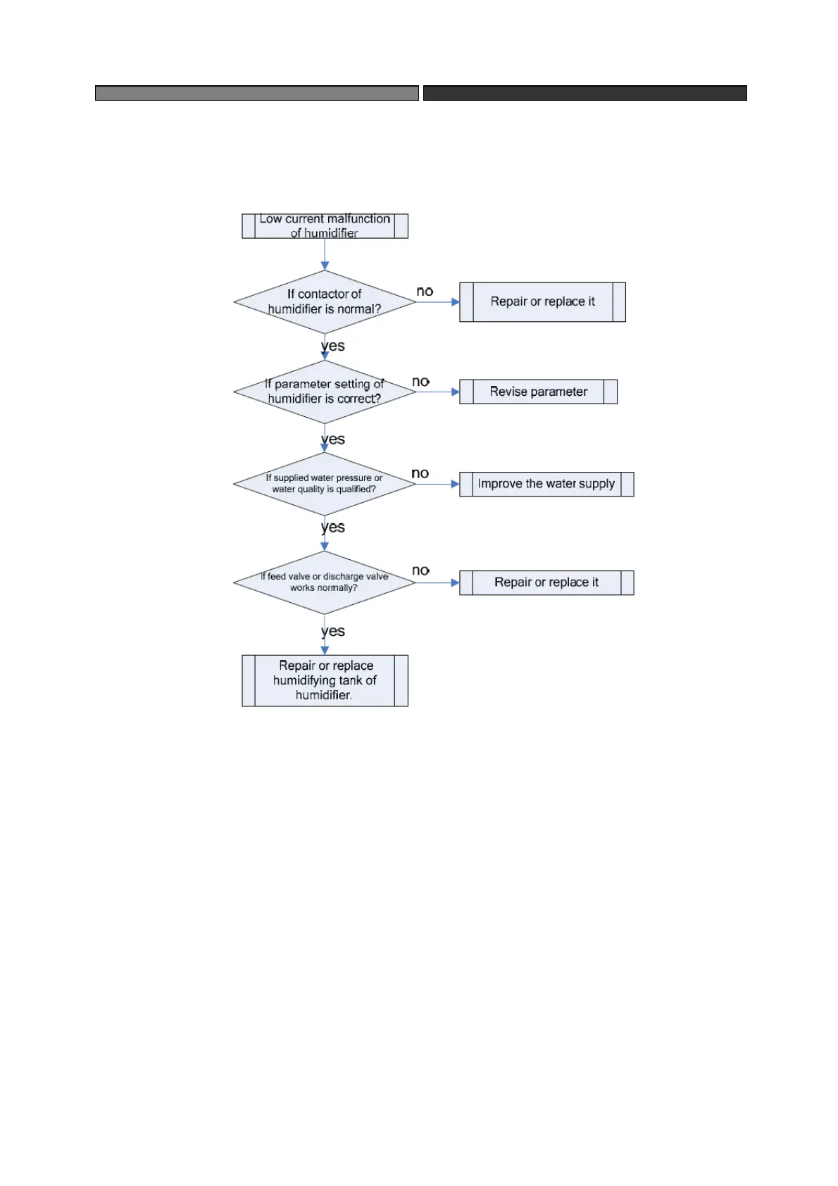
Gree JKFD5QSR/Na-E - Low Current Malfunction, Drainage Malfunction and High Water Level Malfunction of Humidifier

Gree JKFD5QSR/Na-E
142 pages
Print Icon
To Next Page IconTo Next Page
To Next Page IconTo Next Page
To Previous Page IconTo Previous Page
To Previous Page IconTo Previous Page
Loading...
GREE Air-ccoled Closed Control Unit Service Manual
97
2.7 Low Current Malfunction, Drainage Malfunction and High
Water Level Malfunction of Humidifier

Table of Contents

Related product manuals