EasyManua.ls Logo

Gree JKFD5QSR/Na-E - Low Pressure Protection of Compressor

Gree JKFD5QSR/Na-E
142 pages
Print Icon
To Next Page IconTo Next Page
To Next Page IconTo Next Page
To Previous Page IconTo Previous Page
To Previous Page IconTo Previous Page
Loading...
GREE Air-ccoled Closed Control Unit Service Manual
94
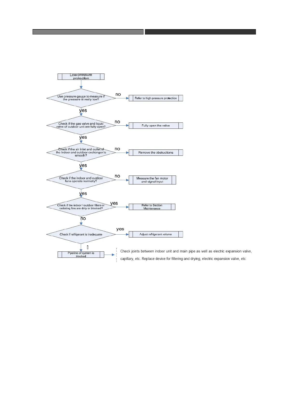
2.2 Low Pressure Protection of Compressor

Table of Contents

Related product manuals