EasyManua.ls Logo

Gree NCHS2D - Page 26

Gree NCHS2D
39 pages
Print Icon
To Next Page IconTo Next Page
To Next Page IconTo Next Page
To Previous Page IconTo Previous Page
To Previous Page IconTo Previous Page
Loading...
GMV6 HR Mode Exchange Box
22
5) Thermal insulating material of branches should be the same as that of the pipeline. The
attached foam of branches cannot be taken as insulating material.
6) When wrapping the tape, the later circle should cover half of the former one. Don’t wrap the
tape too tight, otherwise the insulation effect will be weakened.
7) After wrapping the pipe, apply sealing material to completely seal the hole on the wall.
4.2.6 Support and Protection of Pipeline
(1) Support should be made for hanging connection pipe. Distance between each support cannot
be over 1m.
(2) Protection against accidental damage should be made for outdoor pipeline. If pipeline
exceeds 1m, a pinch plate should be added for protection.
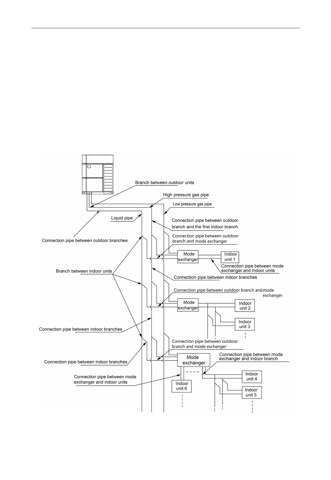
Schematic diagram of piping connection
Fig.4.2.16

Related product manuals