EasyManua.ls Logo

Grundig Apollo 2000 - Page 12

Grundig Apollo 2000
Print Icon
To Next Page IconTo Next Page
To Next Page IconTo Next Page
To Previous Page IconTo Previous Page
To Previous Page IconTo Previous Page
Loading...
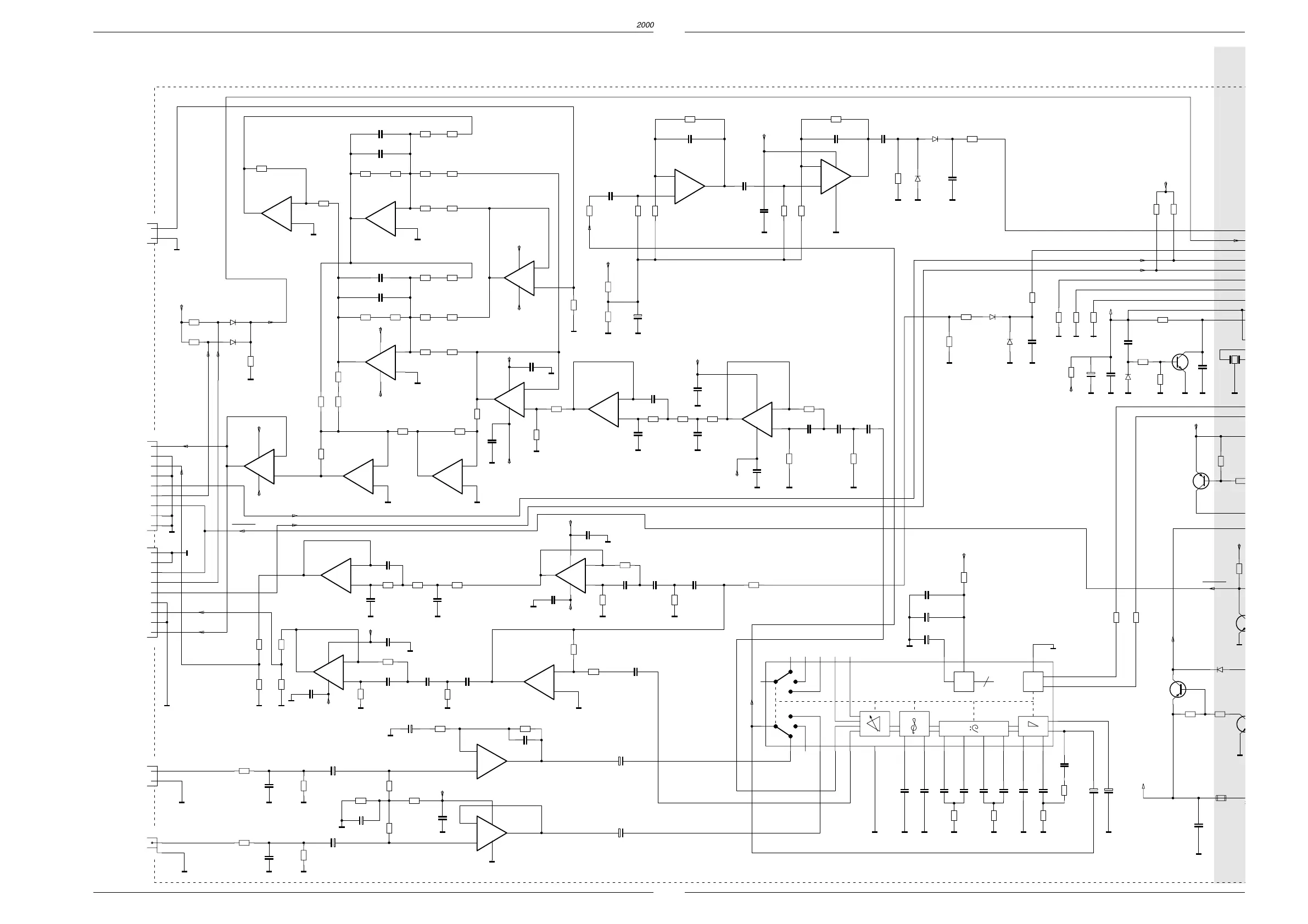
Schaltpläne und Druckplattenabbildungen / Circuit Diagrams and Layout of PCBs Apollo 2000 Schaltpläne und Druckplattenabbildungen / Circuit Diagrams and Layout of PCBs Apollo 2000
GRUNDIG Service GRUNDIG Service2 - 7 2 - 8
5.6k
R431
LL4148
D432
1k
R432
100N/5%
C272
P12C
BC8
T43
3.3k
R412
4.7N/5%
C320
LL4148
D412
LL4148
D411
3.3k
R411
100N/5%
C411
3.3k
R408
3.3k
R409
220k
R410
100p
C410
22N
C631
1k
R404
220k
R407
220N
C409
3.3k
R405
3.3k
R406
-
+
LM833D
IC401B
LL4148
D630
10K
R631
BC848B
T630
+
47U/6.3V
C388
47n
C389
47R
R389
3.6864MHz
Q391
100N/5%
C400
47k
R398
10k
R397
BC858
T393
220N
C630
P9C
330N/5%
C365
100k
R632
10k
R352
10k
R351
-
+
LM833D
IC351B
47N/5%
C349
10k
R366
BU301
470N/5%
C406
470N/5%
C402
82k
R364
5.6k
R365
-
+
LM833D
IC351A
100N/5%
C3031
100N/5%
C3032
15k
R361
15k
R362
15k
R363
100p
C407
100k
R630
-
+
LM833D
IC301B
47p
C209
22p
C210
1k
R209
20k
R210
6.8k
R323
47k
R324
1.8n
C322
1.8n
C323
47p
C284
27n
C373
8.2k
R325
180K
R313
13K
R311
6.8K
R314
-
+
LM833D
IC304
330K
R320
10k
R321
68K
R319
10N/5%
C319
N.C.
C350
22k
R315
6.8K
R316
1M
R318
1M
R317
470K
R341
4.7K
R342
4.7K
R348
10k
R384
82K
R347
10k
R309
330N/5%
C364
10k
R307
27K
R345
-
+
LM833D
IC305B
1.5K
R346
680K
R344
150k
R343
100N/5%
C3512
750K
R349
1M
R350
5.6k
R383
-
+
LM833D
IC303A
330N/5%
C273
22N/5%
C282
-
+
LM833D
IC306B
10k
R310
3.9k
R381
-
+
LM833D
IC352A
100N/5%
C361
10N/5%
C362
39k
R371
27n
C372
27n
C371
5.6n
C376
100n
C426
100k
R373
10k
R372
-
+
LM833D
IC352B
3.3k
R322
18k
R376
18k
R375
18k
R374
330N/5%
C363
P13C
100k
R353
+
2.2U/25V
C278
+
2.2U/25V
C277
12k
R271
-
+
LM833D
IC301A
1.8n
C321
100N/5%
C3511
270p
C375
270p
C374
3
-
+
LM833D
IC306A
5.6k
R272
220R
R281
3.3k
R282
-
+
LM833D
IC305A
22n
C261
+
100U/16V
C262
0R
R261
22k
R306
+
22U/16V
C263
P10C
-
+
LM833D
IC401A
1k
R274
1k
R273
10k
R308
-
+
LM833D
IC303B
-
+
LM833D
IC304B
I 2 C
26
27
28
16
6
812191821204
212325131415
53222491011
7
17
U
MUTE
TDA7313D
IC203
100N/5%
C271
100N/5%
C270
47N/5%
C269
1U/5%
C268
1.8N/5%
C267
1.8N/5%
C266
100N/5%
C3012
100N/5%
C3522
100N/5%
C3521
100N/5%
C3011
1k
R453
1K
R451
LL4148
D451
4.7C
D452
10k
R458
100k
R445
100k
R444
100k
R452
T200mA-L
SI421
100N/5%
C451
10k
R400
10k
R459
BSP60
T431
330N/5%
C366
+
1U/50V
C473
+
1U/50V
C474
+
4.7U/25V
C285
-
+
LM833D
IC402A
-
+
LM833D
IC402B
100k
R473
43k
R474
100k
R476
4.7k
R475
6.8k
R285
47k
R284
100k
R477
4.7k
R478
+
22U/16V
C471
+
22U/16V
C472
1UF
C3030
+
22U/16V
C476
100N/5%
C475
12K
R3031
0R
R382
DC-PROT1
DC-PROT1
NF-DET
INSEL
NF-SENSE
NF-SENSE
+D
+D
LINE-IN
TWEET
WOOFER-OUT
WOOFER
WOOFER-OUT
+A
+A
MID
-E
-E
-E
-E
-E
-E
-E
+5V
+5V
+5V
LIMITER
TWEETER-OUT
+E
+E
+E
+E
+E
+E
+E
CHANNEL
KEY0
+RX
MID-OUT
HEAT-PROT
DC-PROT2
DC-PROT2
3.3k
R402
3.3k
R401
+
22U/16V
C401
V2
+5V
LIMITER
STBY-AMP
SUBSONIC
HIGH-PASS FILTER
Fg 32Hz
TO AUDIO
RF MODULE
LOW LEVEL DETECTION
TO SUBSONO
SENSOR
TO P01
POWER AMP BOARD #2
TO P01
POWER AMP BOARD #1
SUBSONO
LOW-PASS FILTER
LOW-PASS FILTER
HIGH-PASS FILTER
HIGH-PASS FILTER
LINE
IN
3.3k
R461
+D
STBY-AMP
10K
R454
4.7k
R441
4.7k
R442
100k
R443
1N4148
D442
1N4148
D441
+5V
HEAT1
HEAT2
HEAT-PROT
9
8
7
6
5
4
3
2
1
7
6
5
9
8
7
6
5
4
3
2
1
7
6
5
1
2
1
2
3
4
8
7
6
5
8
1
2
3
4
8
7
6
5
1
2
3
7
6
5
1
2
3
7
6
5
4
8
2
1
1
2
3
4
1
2
3
4
8
1
2
3
4
8
2
1
1
2
3
4
8
7
6
5
4
8
7
6
5
1
2
3
4
8
7
6
5
+D
9V2
4V7
4V7
4V7
4V7 4V7 4V7 4V7 4V7 4V7 4V7 4V7 4V7 4V7
4V7
4V7
5V
5V
9V2
9V
9V2
9V2
4V7
4V7
4V7
4V7
0V
0V 0V
0V
0V
0V
0V
0V
0V
0V
0V
0V
0V
0V
0V
0V
0V
0V
-12V
+12V
0V
0V
0V
0V
0V
0V
0V
0V
0V
0V
2V5
2V5
2V5
2V5
2V5
2V5
2V5
5V
5V
0V
5V
0V
5V
5V3
-12V
+12V
-12V
+12V
-12V
+12V
-12V
+12V
-12V
+12V
-12V
+12V
Control-Platte / Control Board
Seite / page
2 - 6
Seite / page
2 - 6