EasyManua.ls Logo

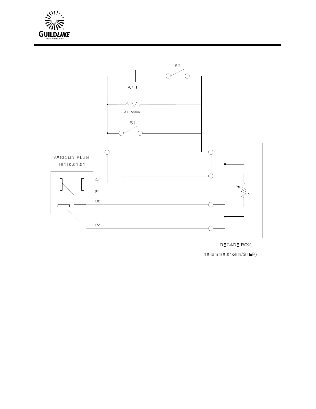
Guildline Autosal 8400B - Figure 11.1: Conductivity Cell Simulator

Default Icon
71 pages
Print Icon
To Next Page IconTo Next Page
To Next Page IconTo Next Page
To Previous Page IconTo Previous Page
To Previous Page IconTo Previous Page
Loading...
Section 11
TM8400B-L-00
1 November 2004
11-9
Figure 11.1: Conductivity Cell Simulator

Table of Contents