EasyManua.ls Logo

Haier Fan - Page 14

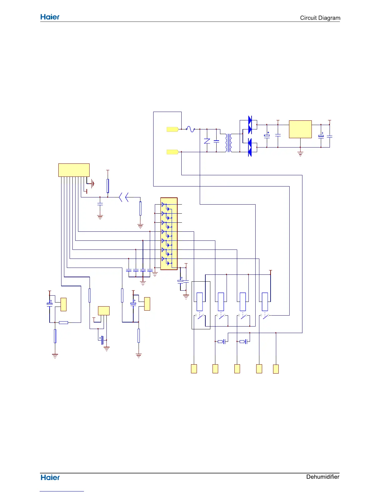
Haier Fan
16 pages
Print Icon
To Next Page IconTo Next Page
To Next Page IconTo Next Page
To Previous Page IconTo Previous Page
To Previous Page IconTo Previous Page
Loading...
+12V
K1
892N-1AC-C(AC250V-5A)
K3
892N-1AC-C(AC250V-5A)
K2
892N-1AC-C(AC250V-5A)
+12V
K4
891WP-1A-C(AC250V-25A)
+5V
E9
100uF-25V
C12
0.1uF
R36
1K
R23
1K
C24
0.1uF
R22
10K
FULL
VALVE
E8
4.7uF-50V
COMP N
HI
LOW
R37
1K
1
2
CN4
B 2 B - X H
+5V
P I P E
R25
5.1K
R34
1K
uF-50
V
1
2
CN2
B 2 B - X H
+5V
R O O M
R24
5.1K
E7
4.7uF-50V
+5V
16
15
3 14
4 13
5 12
O6
O7
I2
I3
I5
I6
11
O2
O4
O5
I1
I4
I7
O1
O3
7
6
10
COM
9
GND
8
1
2
IC3 ULN2003-SOP16
CN5
D187(8A)
CN6
D187(8A)
1
2
3
4
5
6
7
8
9
01
CON1
480mm-10-B10B-PH
+5V
R
C
RC1
300V-120Ω-103
R
C
RC2
300V-120Ω-103
1
CN9
D250(10A)
1
CN10
D187(8A)
1
1
CN8
D187(8A)
1
CN7
D187(8A)
P I P E
H U M I D I T Y
R O O M
C O M P
L O W
H I
V A L V E
F U L L
V5
GND
1
2
3
CN3
4 0 0 m m - 3 - B 3 B - X H
HUMIDITY
1 2 3 4 5 6 7 8 9 10
C13
0.1uF
C16
0.1uF
C15
0.1uF
C14
0.1uF
+12V
E5
220uF-25V
C9
0.1uF
C20
0.1uF
Vin
1
DNG
2
Vout
3
IC4
MC7805(1A-5V)
E2
2200uF-35V
D4 1N4007
D3 1N4007
D2
1N4007
D5
1N4007
T1
BCY-4-01BK(12V-300mA-115Vac)
RV1
TVR 14561*-560V
CX1
0.1uF-275Vac
FUSE1
T3.15A/250VAC
L
N
+5V
CN11
250
12

Related product manuals