EasyManua.ls Logo

Haier LT26M1C - Key Board

Haier LT26M1C
119 pages
Print Icon
To Next Page IconTo Next Page
To Next Page IconTo Next Page
To Previous Page IconTo Previous Page
To Previous Page IconTo Previous Page
Loading...
26”LCD TV Haier LT26M1CA&LT26M1C
65
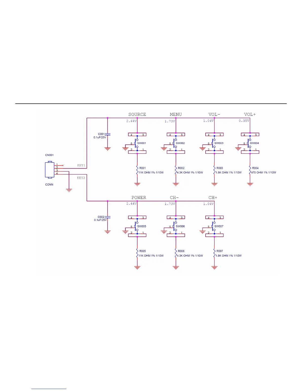
10.3 Key Board

Related product manuals