EasyManua.ls Logo

Harbinger V1012 - Vâri SERIES BACK PANEL; INPUT AND AUXILIARY CONNECTIONS; SPEAKER CONTROLS AND INDICATORS; LINE OUT AND POWER INPUT

Harbinger V1012
12 pages
Print Icon
To Next Page IconTo Next Page
To Next Page IconTo Next Page
To Previous Page IconTo Previous Page
To Previous Page IconTo Previous Page
Loading...
8
V1012 and V1015 Owner's Manual
TM
POWERED LOUDSPEAKERS
V1012 & V1015
V
â
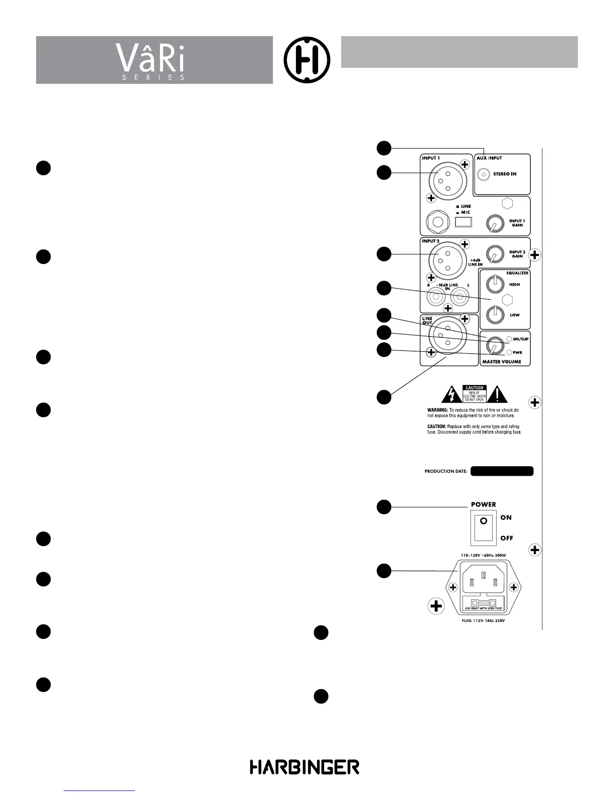
Ri SERIES BACK PANEL
AUX INPUT
1/8” stereo input for connecting your phone, computer, MP3
player, or other device to your VâRi speaker. This input feeds
directly to the Master Volume control, without an input gain
adjustment. Adjust the volume on your source device to the
desired level, then set the VâRi speaker’s level controls for any
other inputs and MASTER VOLUME level.
INPUT 1
This input features a balanced XLR jack, and balanced/
unbalanced TRS (tip/ring/sleeve) ¼” jack. For best results, use
only the XLR or ¼” jack, not both. Set the MIC/LINE button to
match the input device to prevent distortion. Unbalanced ¼”
instrument jacks may be used here — in that case, start with
the button in LINE setting. Then, if the gain is too low, turn the
volume down, select MIC, and slowly raise the volume.
INPUT 2
This input features a balanced XLR jack for +4dB line level
signals, and a stereo pair of unbalanced RCA jacks. For best
results, use only XLR jack, or RCA jacks, not both.
EQUALIZER
The HIGH knob will provide +/- 12dB of boost or cut above
10kHz. Turn the HIGH knob up to add clarity and definition to
vocals, acoustic instruments, or backing tracks. Turn the HIGH
knob down to reduce hiss or feedback.
The LOW knob will provide +/- 12dB of boost or cut below
100Hz. Turn the LOW knob up to add bass or warmth to the
speaker. Turn the LOW knob down to remove rumble and noise
when the program material does not contain low frequencies,
or when using the speaker as a floor monitor.
MASTER VOLUME
The MASTER VOLUME controls the overall volume of all 3
inputs.
SIG/CLIP LED
The SIG/CLIP LED will light up BLUE when the speaker is
receiving a signal. If it is distorting, the LED will turn RED and
the MASTER VOLUME should be turned down.
PWR (POWER) LED
The PWR LED indicates that the VâRi speaker’s AC power cord
is connected to an electrical outlet, and the Power Switch is
turned on.
LINE OUT
The LINE OUT is used to link multiple speakers together using
the same audio signal. Connect the LINE OUT of the first
speaker to a Line Input of the next speaker in the signal path.
POWER SWITCH
Turn the VâRi speaker ON or OFF. If you have multiple
speakers linked, you can avoid “pops” when turning power
on/off by powering the last speaker on last, and powering it
off first before other speakers.
IEC POWER INPUT AND FUSE CARRIER
The IEC AC cable plug inserts into this jack. This is also where
the main fuse housing is located.
1
2
3
4
5
6
7
8
9
10
1
2
3
4
5
6
7
8
9
10

Related product manuals