EasyManua.ls Logo

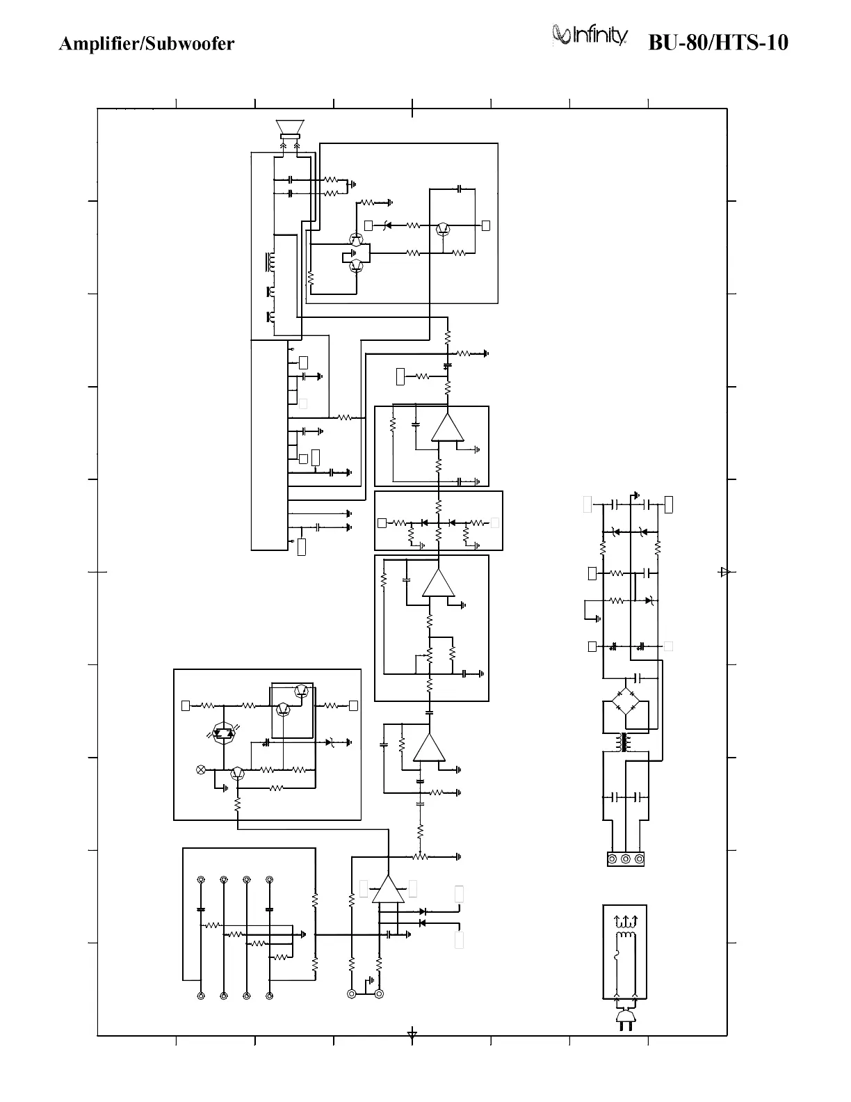
Harman Infinity BU-80 - Hts-10 Rev C Schematic

Harman Infinity BU-80
33 pages
Print Icon
To Previous Page IconTo Previous Page
To Previous Page IconTo Previous Page
Loading...
33
X'FORMER
N
L
FUSE 1A
TO
CON001
C001
.1u 100V
1
2
3
4
L001
2
1
3
CON001
C002
.1u 100V
D001
KBU401
1N4148
D106
1N4148
D105
1n
C103
1
2
-
3
+
4
11
TL074
IC101:A
2
1
3
JK102
R108
10K
-15V
+15V
LINE IN
R
-15V
+15V
C102
220u 50V
R101
100 1W
R102
100 1W
R103
100 1W
R106
100K
R107
10K
R109
68K
SPK IN
SPK OUT
L
R105
100K
1
2
3
4
+
-
LCH
RCH
-
+
JK101:A
5
6
7
8
+
-
LCH
RCH
-
+
JK101:B
3K3
R130
3
2
1
2SA1015
Q101
V-
PWR ON
INDICATOR
D103
24V
R126
4K7 1%
270K 1%
R127
R128
1M 1%
470K 1%
R129
1K
R132
LED101
C113
100u 35V
3
2
1
3
2
1
Q102
KSP113
VOL.
3
2
1
VR101
5KA
R110
28K
6
-
5
+
7
TL074
IC101:B
R113
49K9
.1u
C107
.1u
C108
.1u
C104
8K2
R111
.1u
C105
C106
0.1u
R112
221K
R115
24K9
R121
2K2 1W
R119
330
R120
2K2 1W
R118
330
R117
4K7
V+
R122
100K
X'OVER
R114
100K
R116
274K
1N4148
D102
D101
1N4148
3
2
1
100KB
VR102
2n2
C109
13
-
12
+
14
TL074
IC101:D
-15V
.1u
C114
4
IN
3
GND
2
-15V
5
S/D
6
+15V
7
V-
8
V-
9
V-
10
O/P
11
V+
12
V+
14
6V
13
V+
1
FB
15
LIMIT
PWR MODULE
CON101
BU120MODEL-15P-A
+15V
.1u
C115
33K
R135
+6V
V-
.1uF 50V
C009
V+
C010
.1uF 50V
L102
F.B
R123
47K
R124
100K
10K
R133
R134
100K
2n2
C111
9
-
10
+
8
TL074
IC101:C
LOW PASS
C110
.01u
68K
R143
C112
4u7 25V
+15V
R125
4K3
V-
SOFT CLIPPING
.1u 100V
C003
C005
3300u 35V
C004
3300u 35V
V-
+6V
4.7
R002
15V
D003
15V
D004
C007
.1u 50V
C008
.1u 50V
-15V
+15V
6V2
D002
C006
.1u
V+
R003
820 2W
R004
820 2W
R001
2K/2W
10K
R131
V+
R104
100 1W
G
C101
220u 50V
SWD80 AMP / HTS-10 SUB
V+
3
2
1
2SA1015
Q104
1K
R140
D104
30V
V-
2M2
R138
100K
R137
10K
R136
3
2
1
2SC1815
Q103
3
2
1
2SA1015
Q105
.18u
C116
.1u 100V
C118
OUTPUT
FILTER
J101
J102
R141
.1 1/2W
R142
.1 1/2W
R139
1K
L104
110uH
NP 22u 50V
C117
L103
F.B
6
5
4
3
2
1
H
G
F
E
D
C
B
A
6
5
4
3
2
1
A
10
9
8
7
E
D
C
B
G
H
10
9
8
7
F
00363
HTS-10 REV C SCHEMATIC

Related product manuals