EasyManua.ls Logo

Harman JBL EON10-G2 - Page 43

Harman JBL EON10-G2
54 pages
Print Icon
To Next Page IconTo Next Page
To Next Page IconTo Next Page
To Previous Page IconTo Previous Page
To Previous Page IconTo Previous Page
Loading...
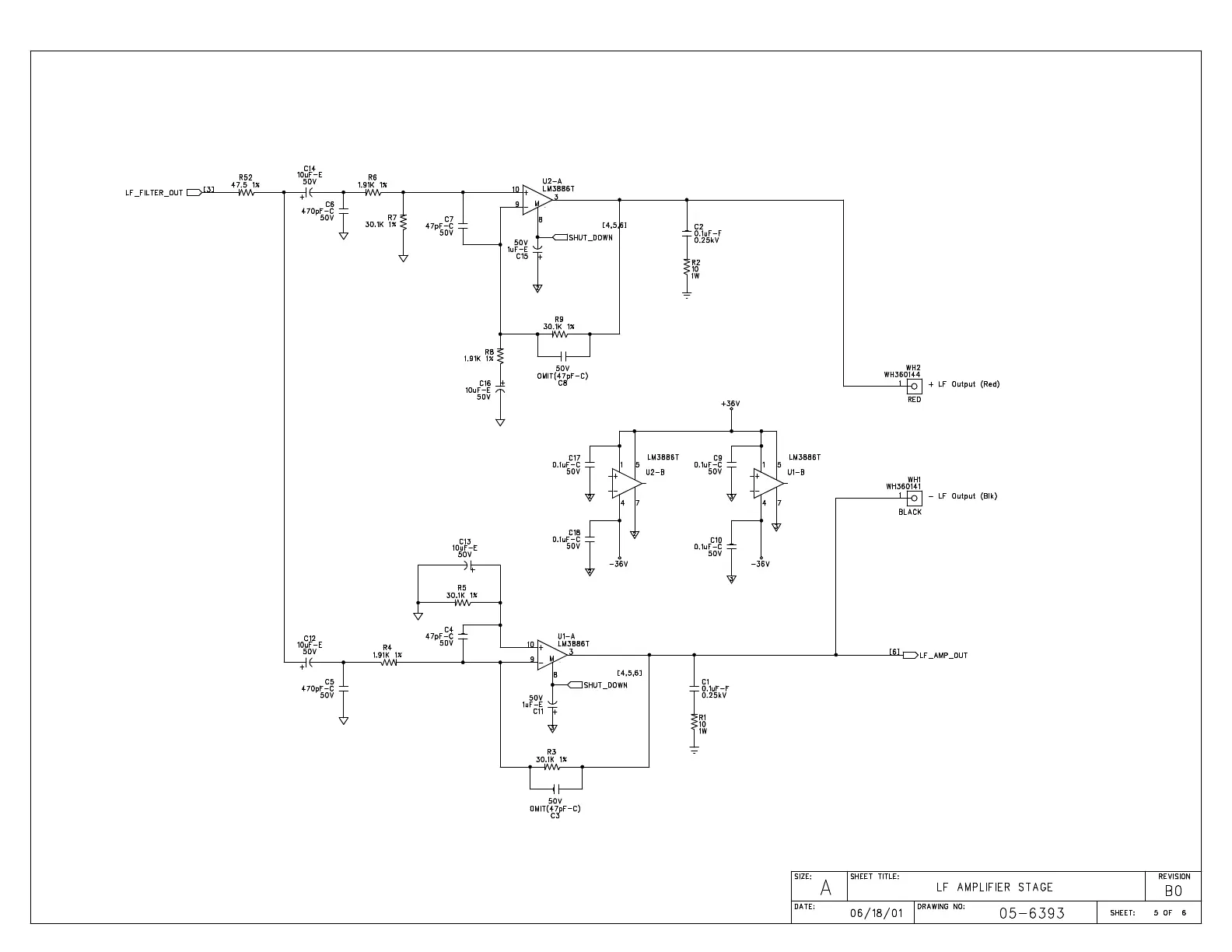
056393b0.sch-5 - Tue Jun 19 14:05:58 2001

Related product manuals