EasyManua.ls Logo

Hirth F 33 A/B - Page 32

Hirth F 33 A/B
33 pages
Print Icon
To Next Page IconTo Next Page
To Next Page IconTo Next Page
To Previous Page IconTo Previous Page
To Previous Page IconTo Previous Page
Loading...
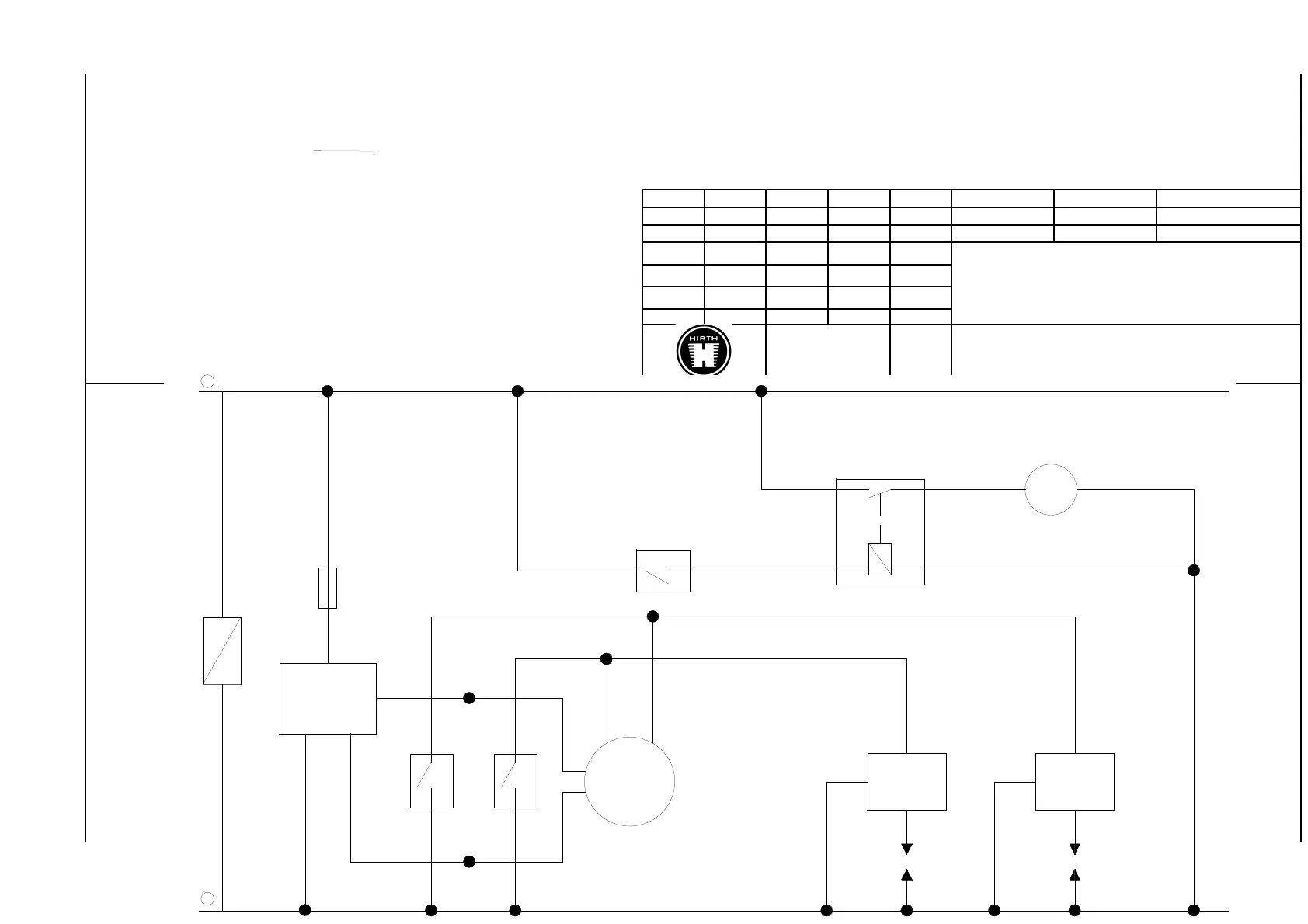
GH F33 BDA
Dieser Schaltplan versteht sich als Verlegungsvorschlag
f
Tag Name
This wiring diagram is to be considered as a proposal for wiring
e
Gezeichnet:
12.01.99
Rögele
Leitungsquerschnitt allgemein: 1,5 mm
2
d
Geprüft:
12.01.99
Rögele
General size of line wire: 1,5 mm
2
c Schaltplan – EZ mit Gen.-spule + E-St.
Leitungsquerschnitt von/zu E-Starter: 16 mm
2
b Wiring diagram – SI with gen.-coil + E-St.
Size of line from / to E-Starter: 16 mm
2
a F 33
Buchstabe Anzahl Änderung Tag Name
Rohteil-Nr. Maßstab Zeichnungs-Nr.
- - 14 A 139
Stand: 02.02.05 DOC_F33_B_E_0.01
Sicherung
Fuse
gelb
yellow
-
gelb-rot
yellow-red
braun
brown
Batterie
battery
12 V
Regler-
Gleichrichter
Rectifier-
Regulator
029.5
rot
red
5 A
grün-gelb
green-yellow
Schalter
Switch
Zündung
Ignition
F 334 D1U
020.39/2
schwarz
black
gelb
yellow
rot
red
+
Schalter
Switch
braun
brown
braun
brown
Zündkerze
Spark plug
023.26D
Zündspule
Ignition coil
020.39/3
rot
red
Zündkerze
Spark plug
023.26D
Zündspule
Ignition coil
020.39/3
Gehäuse auf Masse
Case to ground
6,3 mm
Startrelais
032.20
M
E-Starter
028.15