EasyManua.ls Logo

Hirth F 33 A/B - Page 31

Hirth F 33 A/B
33 pages
Print Icon
To Next Page IconTo Next Page
To Next Page IconTo Next Page
To Previous Page IconTo Previous Page
To Previous Page IconTo Previous Page
Loading...
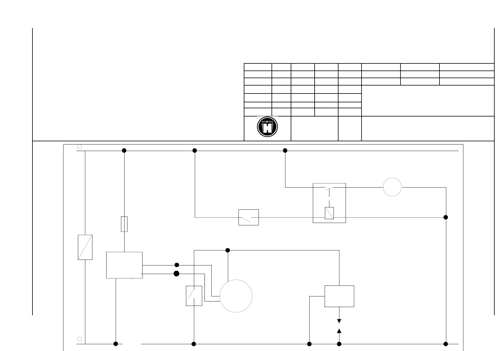
GH F33 BDA
Dieser Schaltplan versteht sich als Verlegungsvorschlag f Tag Name
This wiring diagram is to be considered as a proposal for wiring e Gezeichnet: 12.01.99 Rögele
Leitungsquerschnitt allgemein: 1,5 mm
2
d Geprüft: 12.01.99 Rögele
General size of line wire: 1,5 mm
2
c
Schaltplan – DZ mit Generatorspule
b
Wiring diagram – DI with generator coil
a
Buchstabe Anzahl Änderung Tag Name
F 33
Rohteil-
Nr.
Maßstab Zeichnungs-Nr.
- - 14 A 138
Stand: 02.02.05 DOC_F33_B_E_0.01
Zündung
Ignition
rot
red
021.39/1
020.29/2
Sicherung
Fuse
rot
red
braun
brown
-
Batterie
battery
12 V
gelb-rot
yellow-red
Schalter
Switch
Regler-
Gleichrichter
Rectifier-
Regulator
029.5
gelb
yellow
5 A
schwarz
black
gelb
yellow
+
Gehäuse auf Masse
Case to ground
braun
brown
Zündkerze
Spark plug
023.26D
Zündspule
Ignition coil
020.39/3
rot
red
6,3 mm
Schalter
Switch
Startrelais
032.20
E-Starter
028.15
M
gelb-rot
yellow-red
gelb
yellow