EasyManua.ls Logo

Hitachi KPI - Page 71

Hitachi KPI
230 pages
Print Icon
To Next Page IconTo Next Page
To Next Page IconTo Next Page
To Previous Page IconTo Previous Page
To Previous Page IconTo Previous Page
Loading...


DEUTSCH
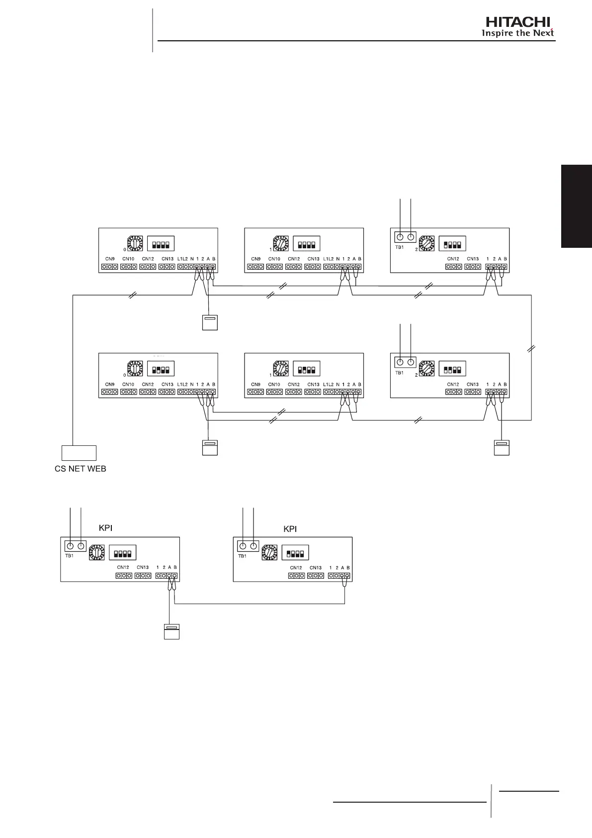
13.7.1 SCHALTPLÄNE





¡ Geregeltes Netzwerksystem (CSNET WEB)
¡ KPI + PC-ART
  















 







Table of Contents

Related product manuals