EasyManua.ls Logo

Hitachi RAM-36NP2A - Refrigerating Cycle Diagram

Hitachi RAM-36NP2A
87 pages
Print Icon
To Next Page IconTo Next Page
To Next Page IconTo Next Page
To Previous Page IconTo Previous Page
To Previous Page IconTo Previous Page
Loading...
– 69 –
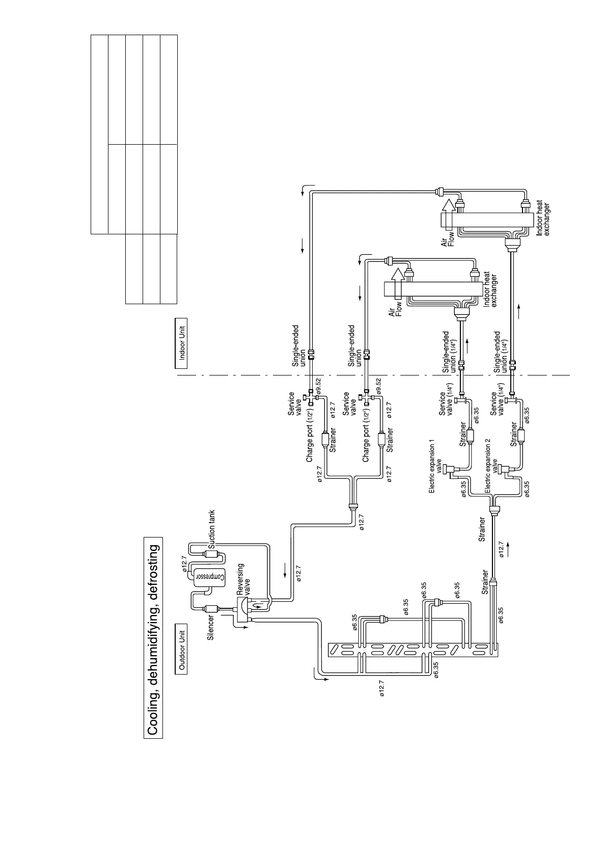
REFRIGERATING CYCLE DIAGRAM
RAI-25RPA / RAI-35RPA / RAI-50RPA
Single-ended union
HIGH PRESSURE
Service Valve
RAI-25RPA 3/8” 3/8”
RAI-35RPA
3/8” 3/8”
RAI-50RPA
1/2” 1/2”