EasyManua.ls Logo

Honeywell Galaxy Dimension GD-48 - Section 2: System Archtecture

Honeywell Galaxy Dimension GD-48
306 pages
To Next Page IconTo Next Page
To Next Page IconTo Next Page
To Previous Page IconTo Previous Page
To Previous Page IconTo Previous Page
Loading...
Galaxy Dimension Installer Manual
2-1
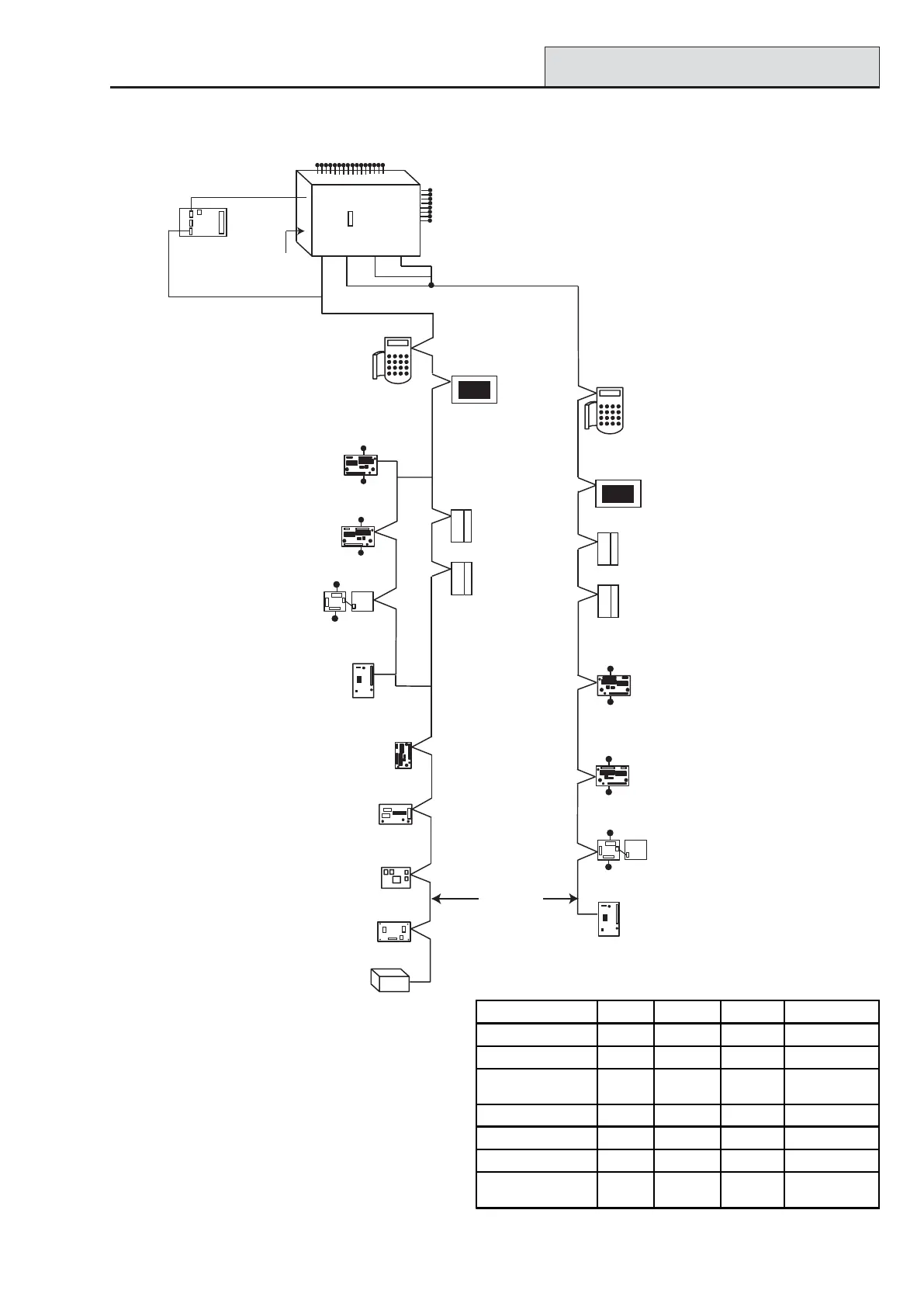
SECTION 2: SYSTEM ARCHTECTURE
Figure 2-1. Galaxy Dimension System Configuration
Configuration
GD-48 GD-96 GD-264 GD-520
Lines 12 2 4
Keypads 8 8 per line 8 per line 8 per line
Keyproxes 3 3 (line 1)
4 (line 2)
3 (line 1)
4 (line 2)
3 (line 1)
7 (lines 2, 3, 4)
Touch Center 1 1 per line 1 per line 1 per line
MAX's 4 8 per line 8 per line 8 per line
DCM's 4 8 per line 8 per line 8 per line
RIO's/PSU's 4 4 (line 1)
6 (line 2)
15 (line 1)
16 (line 2)
15 (line 1)
16 (lines 2, 3, 4)
16 zones on board
Galaxy
Line
Line
12
NOTE:
The Telecom, Printer Interface,
RS232, Ethernet and ISDN
modules can only be
connected to line 1.
If a Telecom module is attached,
keypad address E cannot be
connected to line 1(address E is
shown as 18 on the system).
If an RS232 module is attached,
keypad address D cannot be
connected to line 1 (address D is
shown as 17 on the system).
If an Ethernet module is attached,
keypad address B cannot be
connected to line 1 (address B is
shown as 15 on the system).
If an ISDN module is attached,
keypad address C cannot be
connected to line 1 (address C is
shown as 16 on the system).
Cable run 1 km (max)
Keypads
CP027/
Keyprox
CP028
*
8 outputs
on board
plus 6 outputs
on trigger header
on board
telecom
area
NOTE:
RIOs, RF RIO's and
PSU's can be mixed on
the lines.
Certain keypad and
max addresses can
be replaced by a
combined keyprox unit.
*
NOTE:
Valid addresses for the
keyprox are:
Line 1 (0, 1 & 2).
Line 2 (0, 1, 2, & 3 ).
This sets the address for both
the keypad and card reader
parts of the keyprox.
*
K
eypads
CP027/
Keyprox
CP028
*
PSTN (comm 1)
Audio Interface
Module (1)
RS485 line
RS232
Serial Port
(comm 6)
8 zones
4 outputs
RIO
C072
8 zones
4 outputs
OR
OR
OR
Smart PSU
P015
8 zones
4 outputs
RF RIO Module
C076
Twisted Pair
Screened Cable
Printer Interface
A134/A161
ISDN Module
E077 (comm 3)
RS232 Module
E054 (comm 2)
Telecom Module
E062 (comm 5)
Ethernet Module
E080 (comm 4)
Touch
Center
CP040
DCM
C080/81
*
Max
MX03
OR
Touch
Center
CP040
Line Line
3
4
Lines 2, 3 and 4 have
the same configuration
Power Unit P025
or
Power RIO P026
Trigger
Header
8 zones
4 outputs
RIO
C072
8 zones
4 outputs
Smart PSU
P015
OR
OR
RF RIO Module
C076
OR
8 zones
4 outputs
Power Unit P025
or
Power RIO P026
DCM
C080/81
*
Max
MX03
OR

Table of Contents

Other manuals for Honeywell Galaxy Dimension GD-48

Related product manuals