EasyManua.ls Logo

HotSpring Prodigy - Page 13

HotSpring Prodigy
20 pages
Print Icon
To Next Page IconTo Next Page
To Next Page IconTo Next Page
To Previous Page IconTo Previous Page
To Previous Page IconTo Previous Page
Loading...
x Page x x Page 13 Pre-Delivery Instructions
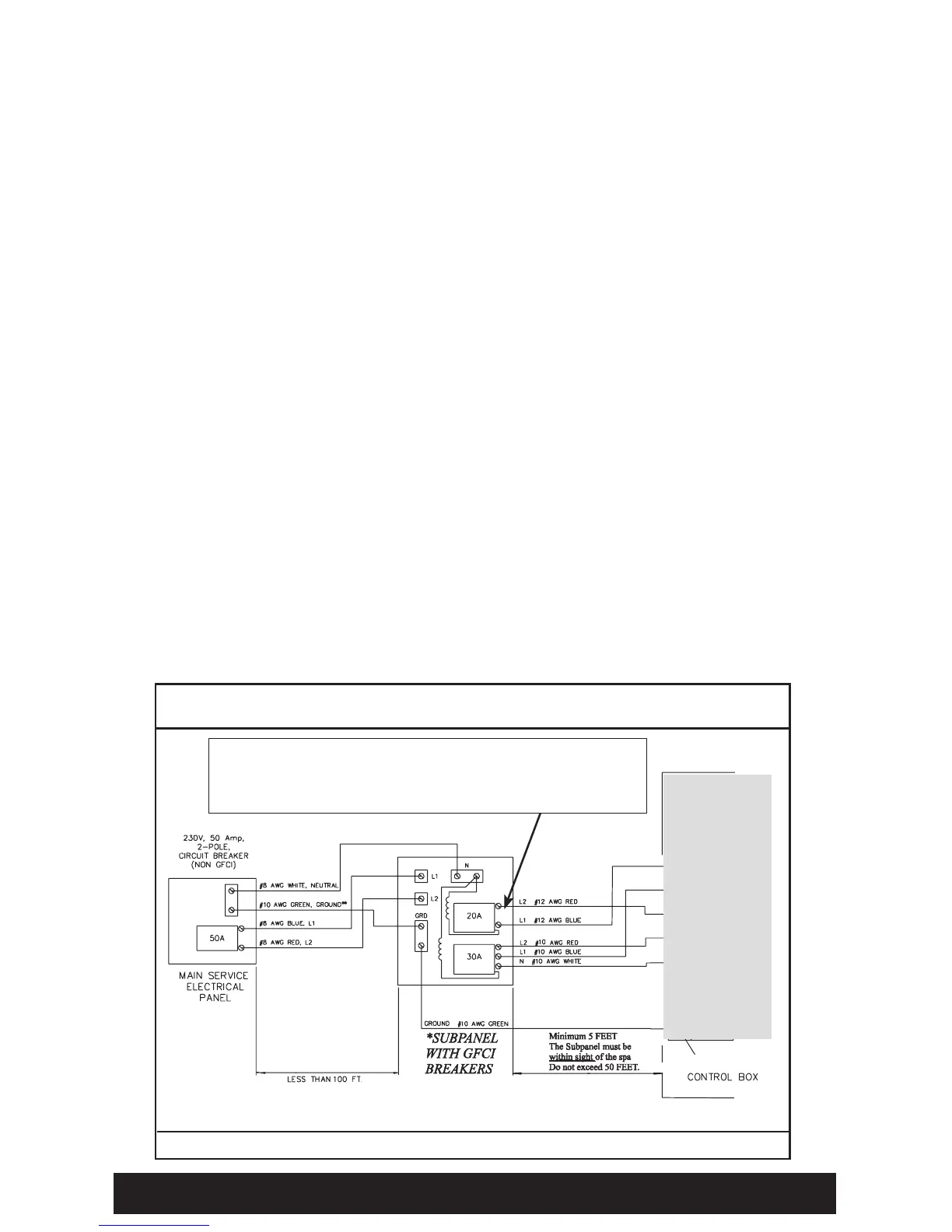
230 VOLT OPERATION REQUIREMENTS
All models require a 50 amp, single phase, 230 volt circuit breaker in the main electrical service panel.
All 230 volt Hot Spring
spas must be wired in accordance with applicable local and national electrical codes, all
electrical work must be done by a licensed electrician.
NOTE: WATKINS WELLNESS REQUIRES THE USE OF A SUBPANEL TO SUPPLY POWER AND PROTECT
THE SPA. The subpanel containing GFCI breakers is included with the spa except for PRODIGY & JETSETTER.
A licensed electrician should install a four-wire electrical service (two line voltages, one neutral, one ground) from the
main electrical service panel to the subpanel, and from the sub-panel to the spa per the appropriate wiring diagram
as illustrated below.
The grounding conductor must be at least #10 AWG. Your electrician should mount the subpanel in the vicinity of the
spa but it should not be closer than 5 feet (1.5 m) from the spa water edge (NEC 680-38 to 41-A-3).
INSTALLATION NOTE: After the spa has been installed by the dealer’s delivery crew, your electrician can connect
the conduit from the subpanel to the spa’s IQ 2020
®
Control Box and then complete the wiring connections in the
control box.
IMPORTANT NOTE: Three different wiring diagrams are shown: one for GRANDEE, ENVOY, VANGUARD &
ARIA models. One for the SOVEREIGN, TRIUMPH & JETSETTER LX models, and one for the PRODIGY &
JETSETTER JJN models. Always follow the wiring diagram for your specific model.
NOTE: Complete Installation and Wiring Instructions for all 230 volt Hot Spring models are included in the Owner’s
Manual and with each sub-panel, which can be obtained from your dealer.
WARNING: Removing or bypassing the GFCI breakers in the subpanel at any time will result in an unsafe spa and
will void the warranty.
WIRE SPECIFICATION NOTE: Long electrical runs may require a larger gauge feed wire than stated. We
recommend that a maximum voltage drop of 3% be used when calculating the larger wire size.
Refer to the Wiring Diagrams to the right for the electrical requirements of the 230 volt models.
When connecting the supply conduit to the bottom of the IQ 2020 box, use the recommended connectors, page is
attached to the control box inside the spa.
System Ground Terminal
GRD
**
GRANDEE (GGN), ENVOY(KKN), VANGUARD (VVN) & ARIA (ARN)
230 volt permanently connected models
*PROVIDED WITH SPA. NOTE: ALL WIRING SHOULD BE COPPER.
NOTE: The wire connections to GFCI breakers are for reference only. Always ensure the white neutral wire is
connected to the load neutral of the 30 amp breaker.
WARNING! The exact physical location of the terminals on the GFCI
breaker will vary between manufacturers. Connecting the hot wire
to the neutral terminal will cause irreversible damage to the control
box.
See owner’s
manual or
control box
schematic
for electrical
connection
details.
(1.5 m).
(15 m).
(30 m).

Related product manuals