EasyManua.ls Logo

HP 16500C - Page 45

HP 16500C
124 pages
Print Icon
To Next Page IconTo Next Page
To Next Page IconTo Next Page
To Previous Page IconTo Previous Page
To Previous Page IconTo Previous Page
Loading...
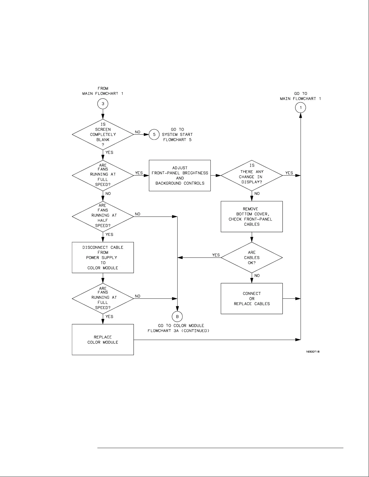
Color Module Troubleshooting Flowchart 3
Troubleshooting
To use the flowcharts
5–5

Table of Contents

Other manuals for HP 16500C

Related product manuals