EasyManua.ls Logo

HP 2009m - Page 21

HP 2009m
72 pages
Print Icon
To Next Page IconTo Next Page
To Next Page IconTo Next Page
To Previous Page IconTo Previous Page
To Previous Page IconTo Previous Page
Loading...
20" LCD Color Monitor HP 2009M&2009F
21
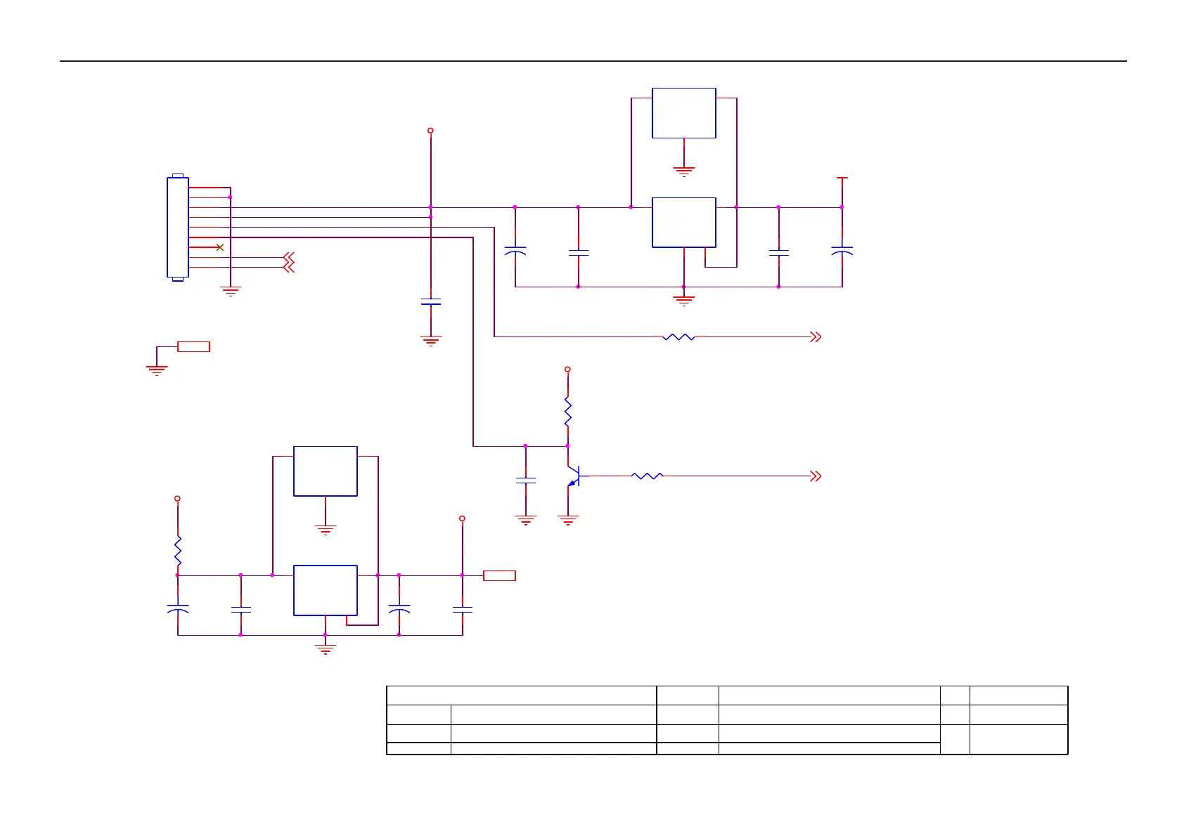
R702 1K 1/16W 5%
VOL
+
C711
100uF25V
+
C701
100uF25V
U701
G1117-33T63Uf
3 2
1
4
VI VO
GND
4
C703
0.1uF/16V
C709
0.1uF 16V
C708
0.1uF 16V
BKLT-VBRI
VCC3.3
TO-223
CMVCC
MUTE
U704 NC
3 2
1
VIN VOUT
GND
PANEL_ID#
C704
0.1uF/16V
BKLT-EN
+
C706
100uF25V
CN701
CONN
1
2
3
4
5
6
7
8
9
U703
AP1117E18LA
3 2
1
4
VI VO
GND
4
R704
3.3 OHM 2W
Co-layout both 223 and 252
VOL 3
U702 NC
23
1
VOUTVIN
GND
TO-252
56G 563125
CMVCC
VCC1.8
VCC1.8 3
on_BACKLIGHT 3
C705
0.1uF/16V
BKLT-EN
Q701
LMBT3904LT1G
17W~22W D
A
56Monday , December 01, 2008
<
称爹
>
4.0.POWER
G3344-1-X-X-2-081201
OEM MOD EL Size
Rev
Date
Sheet
of
TPV MODEL
PCB NAME
称爹
T P V ( Top Victory Electronics Co . , Ltd. )
Key Component
+
C702
100uF25V
DGND 2,3,4
CMVCC
C707
NC
lock type
MUTE 3
R701
10K 1/16W 5%
R703 4K7 1/16W 5%
C_PANEL_INDEX
CMVCC
CMVCC
adj_BACKLIGHT 3

Other manuals for HP 2009m

Related product manuals