EasyManua.ls Logo

HP 3490A - Page 156

HP 3490A
298 pages
Print Icon
To Next Page IconTo Next Page
To Next Page IconTo Next Page
To Previous Page IconTo Previous Page
To Previous Page IconTo Previous Page
Loading...
Troubl..hot &
ü5rhoß
AIO{19
4tO.
S...
Flgm
,-2O.
Tm
3a9OA o.
I Ul rrgr
f,rd
1
t$ r.ris
b
lß8ü.
wlESr
bdFs
Dp
qrb
of
A7R22ryd
23.
Troubl..hoor
A7Ot.
A?CRIOüa
ll.
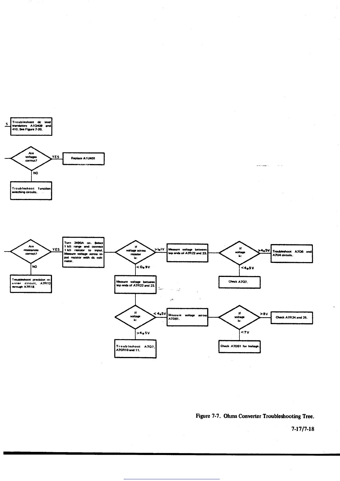
Figure 7-7.
Ohms
Converter Troubleshooting
Tre€.
7-r7l7-r8
Get other manuals https://www.bkmanuals.com

Table of Contents

Related product manuals