EasyManua.ls Logo

HP 3490A - Page 164

HP 3490A
298 pages
Print Icon
To Next Page IconTo Next Page
To Next Page IconTo Next Page
To Previous Page IconTo Previous Page
To Previous Page IconTo Previous Page
Loading...
sai Range
Initiare
6
mre
smples.
Display
sho(ld read:
+
0.09032
+
10.oo24
+
200.024
+
4000.24
+
80002.4
+
60O0.xx OL
Proceed
lo Displa
Troubleshootang
suq-
Al U21 with
Logic
check AlU16
pin
15
Check 41U21 with Logic
ComFrator. See Note l.
Also
check AlU16
pin
14
Ior
Uprange ourput
signal.
rl
+
2OoO24
|
0.0s032
|
10.oo24
|
+ 2cf,[24
I
+
00903.2
I
+
10.00.2.4
|
f-_l
+
00:).032
|
4ooo.24
|
80002.4
|
+
40.00.2.4
|
+
800024
|
+
oo.9o32
|
+
020024
r.010024
+
.0.20024
+
01002.4
-
600.0xx
OL
-
@.00xx
OL
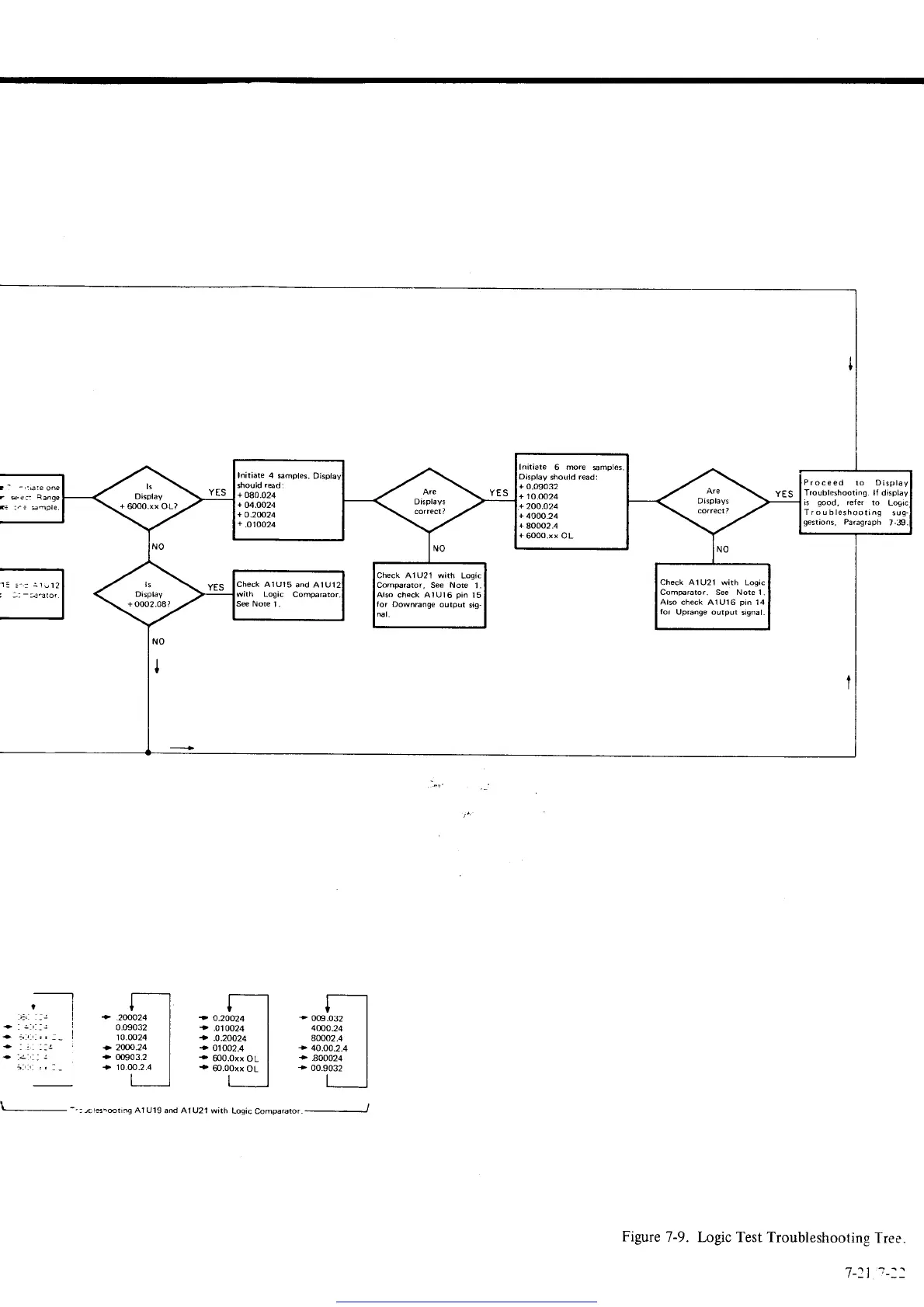
Figure
7-9.
Logic Test Troubleshooting
Tree.
t-r65@ting A1 Ulg
and 41U21 with
Logic
Comparator.
----J
?
al
_
rr
I--
t
Get other manuals https://www.bkmanuals.com

Table of Contents

Related product manuals