EasyManua.ls Logo

HP 3490A - Page 168

HP 3490A
298 pages
Print Icon
To Next Page IconTo Next Page
To Next Page IconTo Next Page
To Previous Page IconTo Previous Page
To Previous Page IconTo Previous Page
Loading...
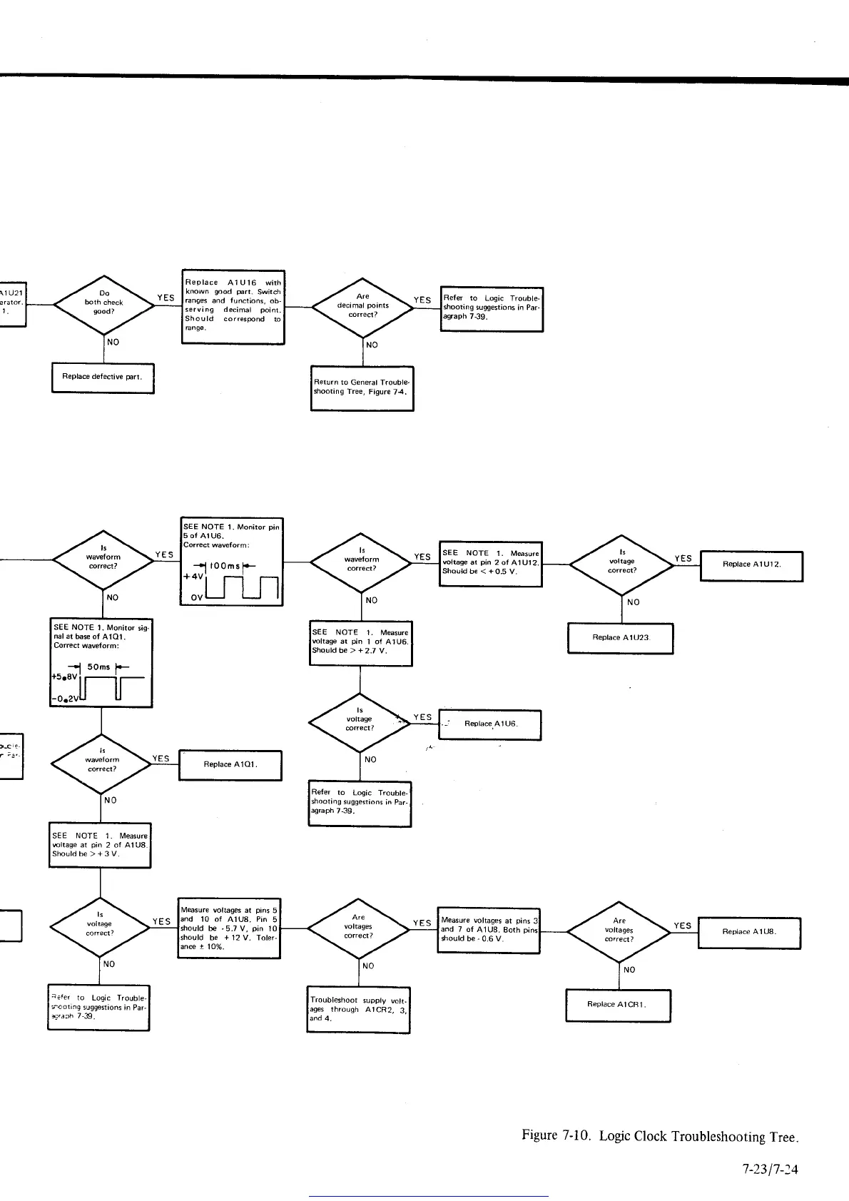
Replace
AI U'16 wirh
known
good
Frt.
Switch
cnges
and lunctions,
ob-
servang decimal
poinl.
Should correspond
to
Enge.
Return
to
General Trouble-
shooting Tree,
Figure
7-4.
SEE NOTE
1. Monitor
Din
SEE
NOTE
1. M@sure
rcttage
ar
pin
2 ot
A'U12.
Should
b€ <
+
0.5 V.
SEE NOTE
'1.
Monitor
iig-
nal at
base of
A101.
Corect
wave{orm:
SEE NOTE
1. Measur€
rcltage
ar
pin
1
of
A1u6.
Shquld be >
+
2.7 V.
Reter
to
Logic Trouble-
shooting
suggestions
in Par-
agraph
7-39.
SEE
NOTE
1. N/leasure
rcltage at
pin
2 of 41u8.
Shouldbe>+3V.
Measure
voltagB at
pins
5
l0 of
A1U8.
Pin
5
should be.5.7V,
pin
l0
be
+
12 V. Toler-
and
7 o{
A1U8.
Both
pi
n.fer
to
Logic Trouble-
eooting
suggestions
in Par
4.a3h
7-3g.
throuqh
A1CR2,
3,
Replace
41CR1.
Figure
7-10.
Logic Clock
Troubleshooting
Tree.
7-2317-)1
Get other manuals https://www.bkmanuals.com

Table of Contents

Related product manuals