EasyManua.ls Logo

HP 9800 SERIES - Page 51

HP 9800 SERIES
128 pages
To Next Page IconTo Next Page
To Next Page IconTo Next Page
To Previous Page IconTo Previous Page
To Previous Page IconTo Previous Page
Loading...
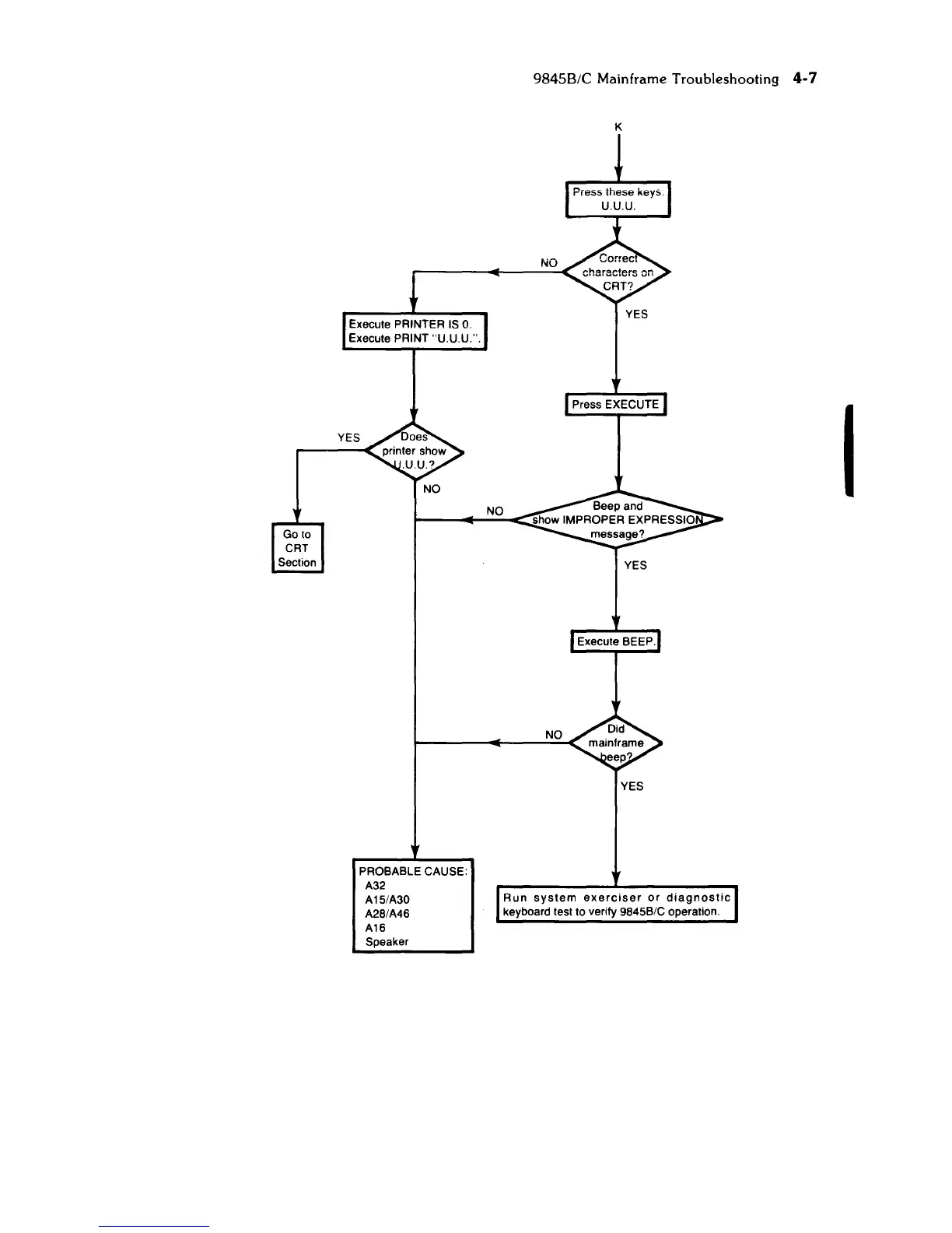
NO
PROBABLE
CAUSE:
A32
A15/A30
A28/A46
A16
Speaker
NO
9845B/C
Mainframe Troubleshooting 4-7
K
YES
NO
YES
Run
system
exerciser
or
diagnostic
keyboard test to verify
9845B/C
operation.
I

Table of Contents

Other manuals for HP 9800 SERIES

Related product manuals