EasyManua.ls Logo

HP DL585 - Page 93

HP DL585
124 pages
Print Icon
To Next Page IconTo Next Page
To Next Page IconTo Next Page
To Previous Page IconTo Previous Page
To Previous Page IconTo Previous Page
Loading...
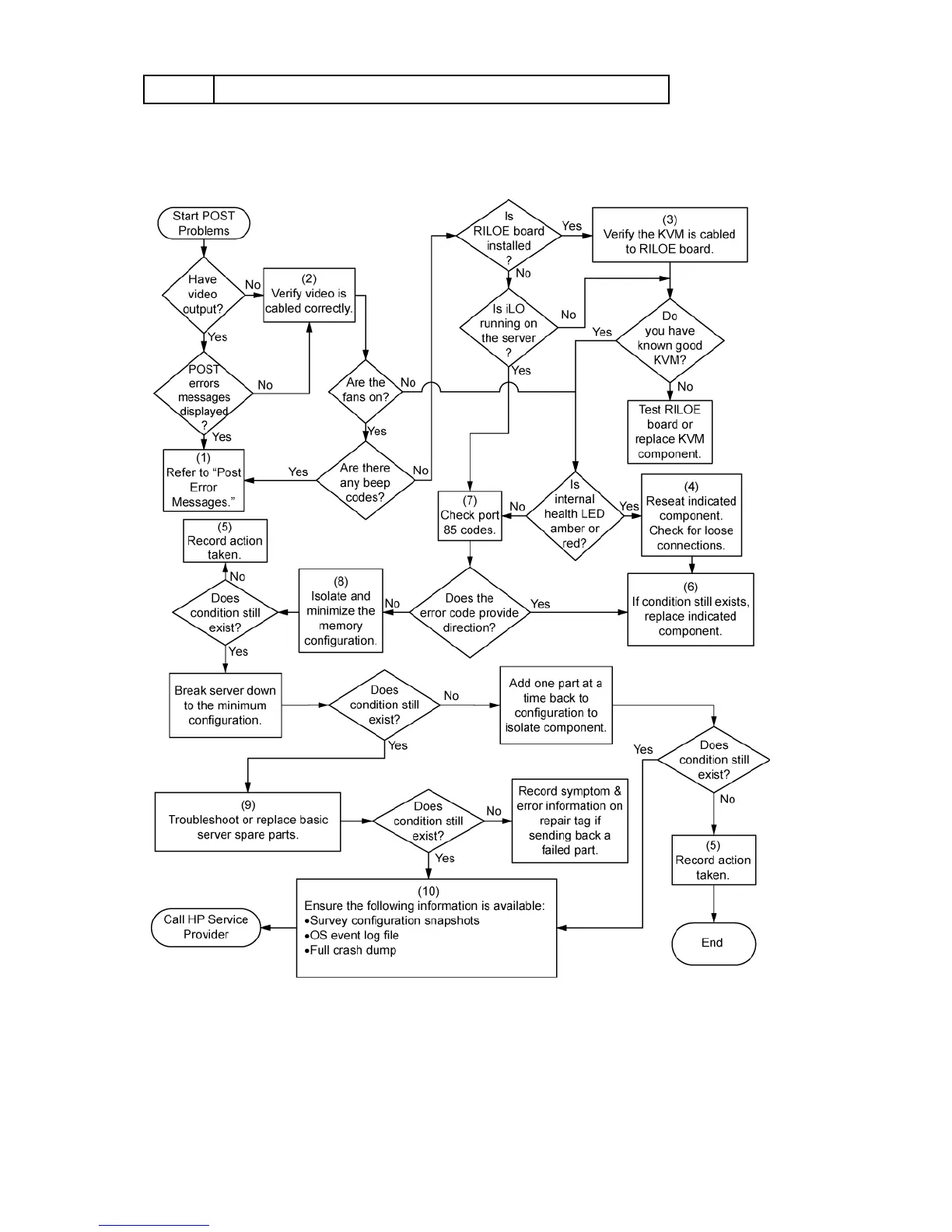
Troubleshooting 93
Item Refer to
OS boot problems flowchart
Symptoms:
Server does not boot a previously installed operating system

Related product manuals