EasyManua.ls Logo

HP Pavilion DV6000 - Page 52

HP Pavilion DV6000
278 pages
To Next Page IconTo Next Page
To Next Page IconTo Next Page
To Previous Page IconTo Previous Page
To Previous Page IconTo Previous Page
Loading...
2–24 Maintenance and Service Guide
Troubleshooting
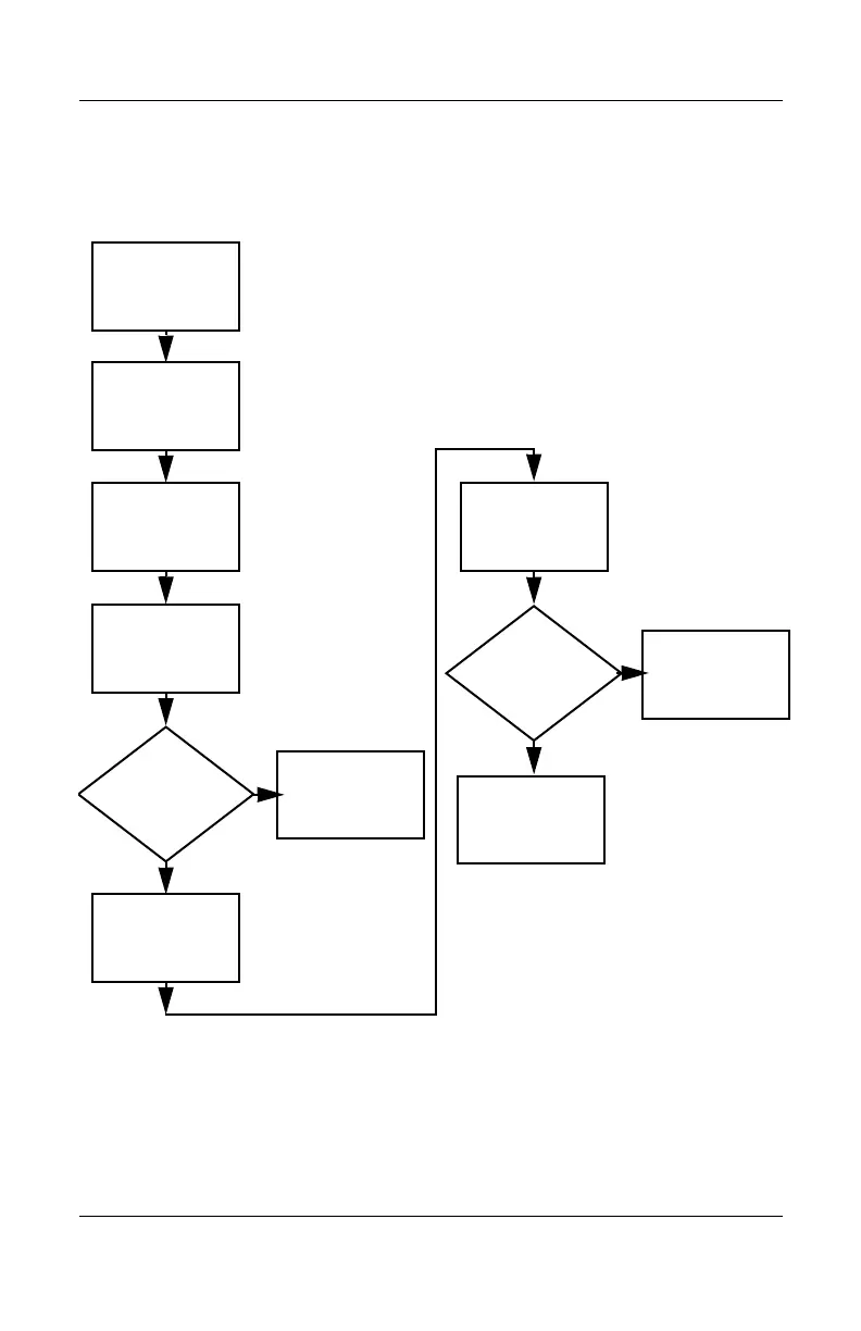
Flowchart 2.8Nonfunctioning Docking Device
(if applicable)
Y
N
Reseat power
cord in docking
device and
power outlet.
N
Check voltage
setting on docking
device.
Reset monitor
cable connector at
docking device.
Reinstall
computer into
docking device.
Docking
device
operating?
Docking
device
operating?
Done
Done
Y
Nonfunctioning
docking device.
Remove computer,
replace docking
device.
Test replacement
docking device with
new computer.
http://mycomp.su - Maintenance and Service Guide,Motherboard Schematics for Laptop/notebook
Ремонт ноутбуков.Запчасти и комплектующие для ноутбука.
Схемы,сервис мануалы,инструкции по разборке ноутбука.

Table of Contents

Other manuals for HP Pavilion DV6000

Related product manuals