EasyManua.ls Logo

HP ProLiant ML110

HP ProLiant ML110
120 pages
To Next Page IconTo Next Page
To Next Page IconTo Next Page
To Previous Page IconTo Previous Page
To Previous Page IconTo Previous Page
Loading...
Troubleshooting 63
Server power-on problems flowchart ("Power-on problems flowchart" on page 65)
POST problems flowchart (on page 67)
OS boot problems flowchart (on page 69)
Server fault indications flowchart (on page 70)
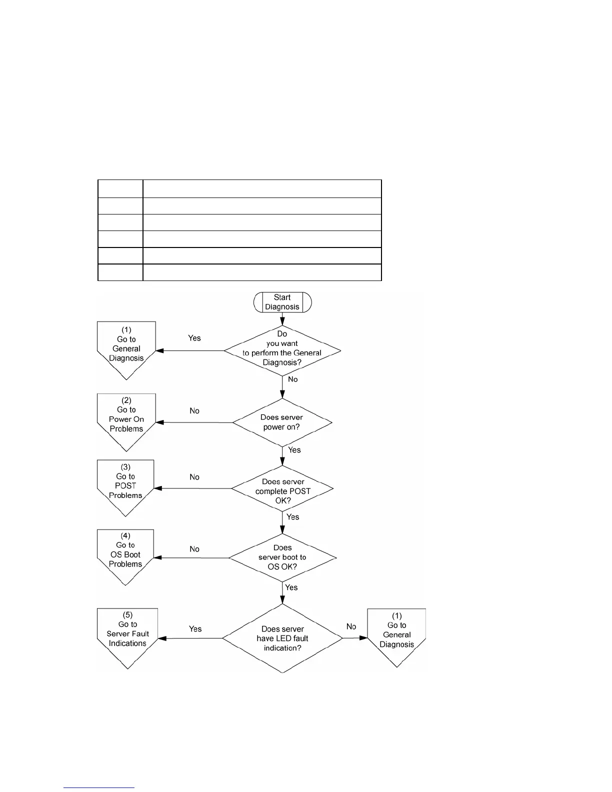
Start diagnosis flowchart
Use the following flowchart and table to start the diagnostic process.
Item See
1 "General diagnosis flowchart (on page 64)"
2 "Power-on problems flowchart (on page 65)"
3 "POST problems flowchart (on page 67)"
4 "OS boot problems flowchart (on page 69)"
5 "Server fault indications flowchart (on page 70)"

Table of Contents

Other manuals for HP ProLiant ML110

Related product manuals