EasyManua.ls Logo

HP ProLiant ML110

HP ProLiant ML110
120 pages
To Next Page IconTo Next Page
To Next Page IconTo Next Page
To Previous Page IconTo Previous Page
To Previous Page IconTo Previous Page
Loading...
Troubleshooting 70
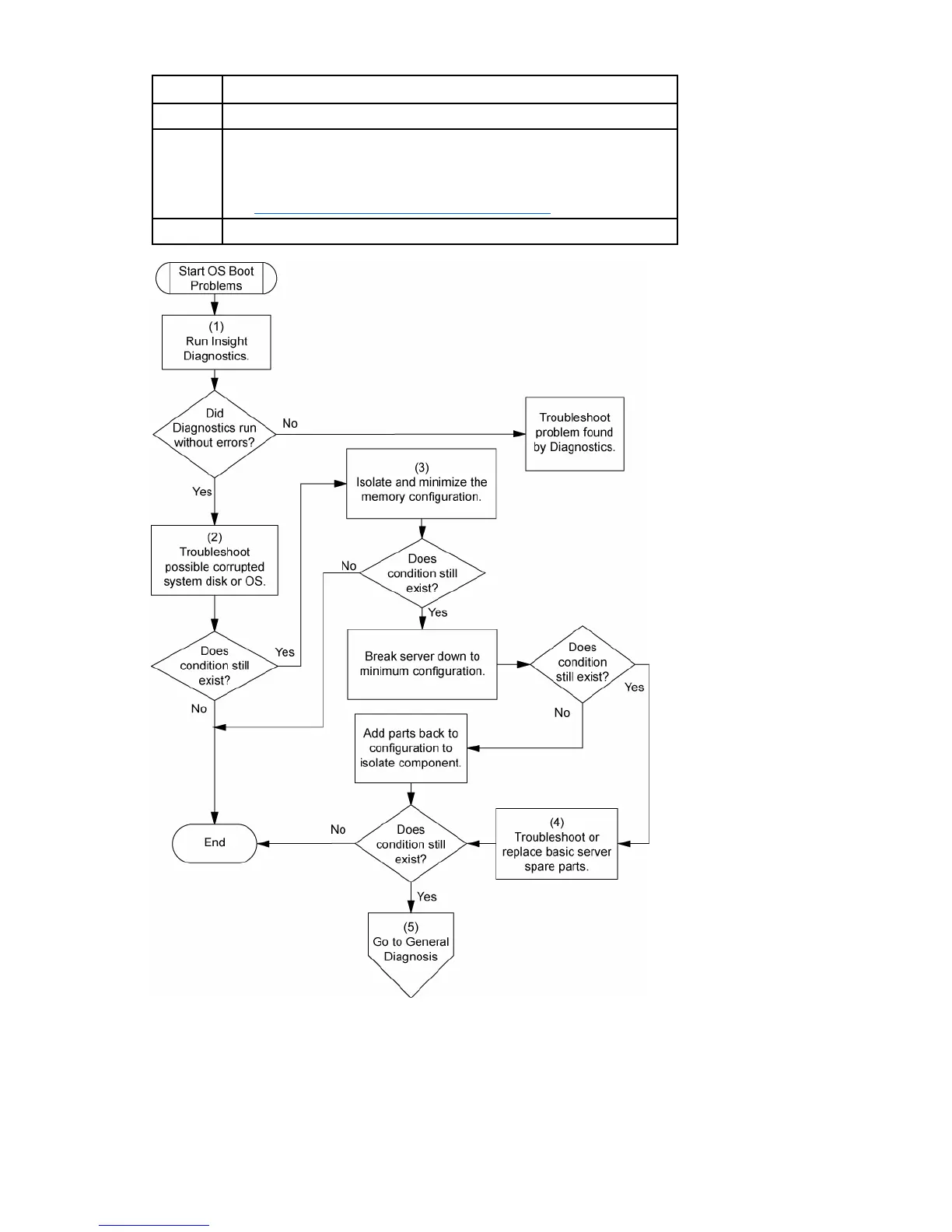
Item See
3 "General memory problems are occurring (on page 82)"
4
"Hardware problems"
Server maintenance and service guide, located on the Easy Set-up
CD, the support CD, or the HP website
(http://www.hp.com/products/servers/platforms
)
5 "General diagnosis flowchart (on page 64)"
Server fault indications flowchart
Symptom: Server boots, but the internal health LED or external health LED is red or amber.

Table of Contents

Other manuals for HP ProLiant ML110

Related product manuals