EasyManua.ls Logo

Hussmann D5X-LEP - Fan Wiring Offtime Defrost; Light Circuits

Hussmann D5X-LEP
8 pages
Print Icon
To Next Page IconTo Next Page
To Next Page IconTo Next Page
To Previous Page IconTo Previous Page
To Previous Page IconTo Previous Page
Loading...
D5X-LEP Technical Data Sheet
HUSSMANN CORPORATION, Bridgeton, MO 63044-2483 U.S.A.
6 of 8
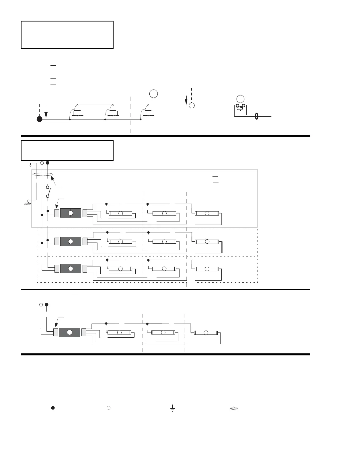
Refrigeration
Thermostat
2
To
Condensing
Unit
}
Light Blue
1, 2 & 3 Fans
120V NEUTRAL
B
ROWN BAND
120V POWER
Fans
1
B
ROWN BAND
1 Fan
2 Fans
2 Fans
3 Fans
4 ft
6 ft
8 ft
12 ft
12 ft
R = Red Y = Yellow G = Green BL = Blue B = Black W = White
= 120V P
OWER = 120V NEUTRAL = FIELD GROUND
WARNING
All components must have mechanical ground, and the merchandiser must be grounded.
CIRCLED NUMBERS = PARTS LIST ITEM NUMBERS
= CASE GROUND
4
4
3
3
3
4
4
4
4
4
4
Optional
Two Row
Canopy
Optional
Three Row
Canopy
Connector
4
BL
W
BL
W
G
R
BL
W
B
R
R
R
BL
BL
R
BL
R
R
R
BL
BL
R
BL
R
R
R
B
B
Orange or Tan Band
Standard Lighting 1 Row Canopy
Optional Lighting
2 Row Canopy
3 Row Canopy
4
3
44
Connector
W
B
BL
BL
R
BL
R
R
R
Optional Lighting 1 Row Rail
B
4 ft 6 ft or 8 ft 12 ft
4 ft 6 ft or 8 ft 12 ft
Fan Wiring
Offtime Defrost
Light Circuits

Related product manuals