EasyManua.ls Logo

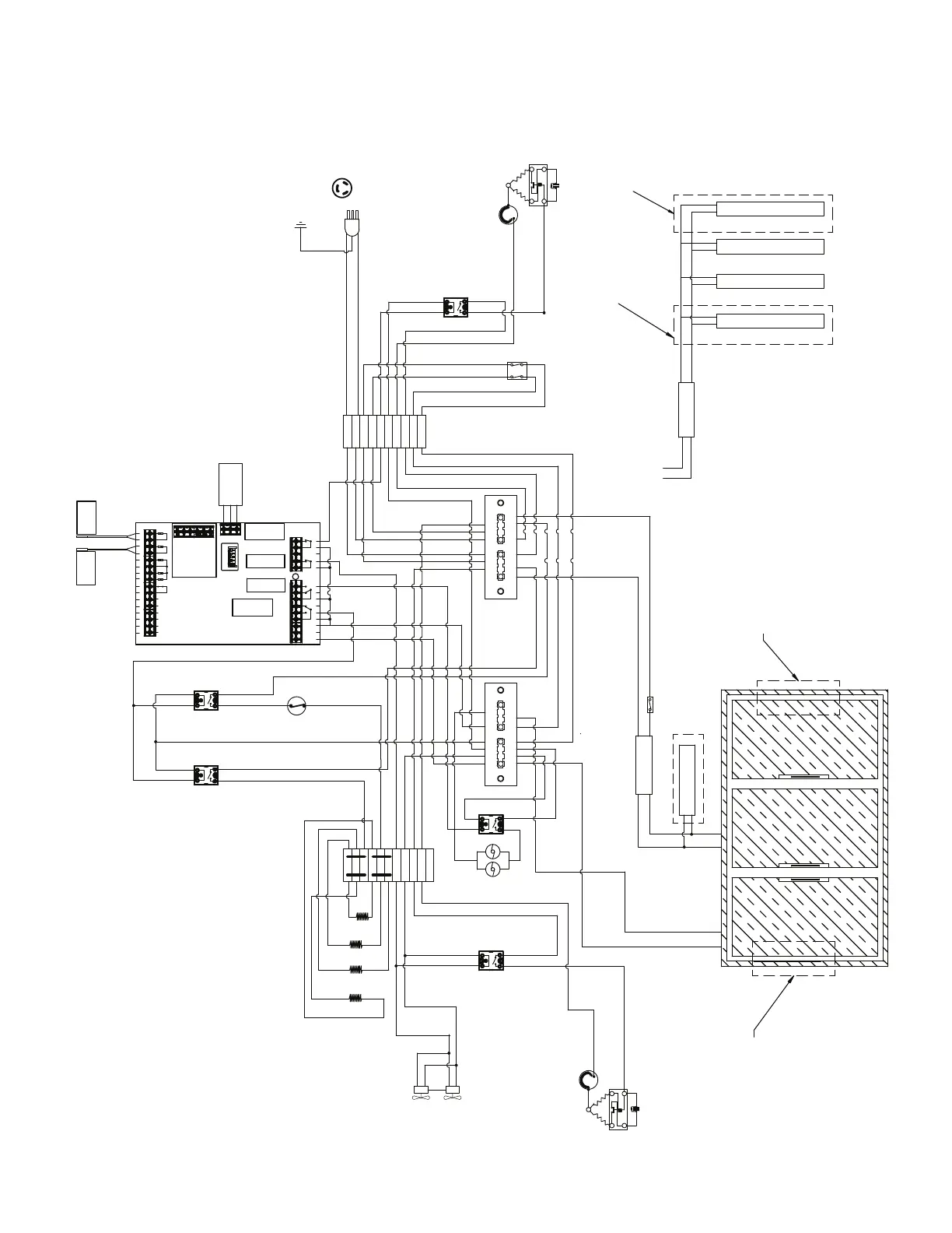
Hussmann microSC VRL3B - VRL3 Wiring Diagram

Hussmann microSC VRL3B
46 pages
Print Icon
To Next Page IconTo Next Page
To Next Page IconTo Next Page
To Previous Page IconTo Previous Page
To Previous Page IconTo Previous Page
Loading...
HUSSMANN CORPORATION • BRIDGETON, MO 63044-2483 U.S.A.
VRL Merchandisers
P/N 3034040_H 45
INSTRUCTION-WIRE CONN LTEMP
WARNING
UNPLUG THE UNIT BEFORE SERVICING.
ADVERTENCIA:
DESCONECTE EL EQUIPO ANTES DE
REALIZAR
CUALQUIER SERVICIO O MANTENIMIENTO.
VRL3
208-230 V
60 HZ
ELECTRICAL
SPECS
MODEL
VOLTAGE
FREQUENCY
BK= BLACK BL=
BLUE R= RED
BW=BROWN
EVAP. FANS
NEMA
L6-20P
GRN
208-230 V
60HZ
1HP
C
E
N
T
E
R
L
E
D
DOORS AND FRAME HEATERS
COMPRESSOR
RELAY LH
BL
R
LIGTHS
LIGHT
SWITCH
BK
LED DISPLAY
FRAME
HEATER
1
2
3
4
5
30 A.
6
7
8
1 FAN
COND.
1
2
3
4
5
30 A.
6
7
8
9
ELEC-TRON
3-S-226
1 2
7 8
3 4
5 6
9 10
11 12
23 24
25 26
R
BK
COMPRESSOR LH
CURRENT
RELAY
S
R
C
1 2
1
2
3
COMPRESSOR
RELAY RH
OUT3
OUT2
OUT1
OUT4
RS-485
MODULE
RTN400 SM
OUT2
OUT3
OUT1
OUT4
LINE
1 23
4
5 6 7 8 9 10 11 12 13 14
181920
21
22
23242526
27
28
29
30
3132
33
GND
D
GND
D
OC
12V
TTL
OPTIONAL
SENSOR TEMP
DEFROST
ORANGE
12V
D
GND
KEYB
15 cm.
MAX.
NEUTRO
NEUTRO
NO
DEFROST
RELAY
POWER SUPPLY
ELEC-TRON
3-S-226
1 2
7 8
3 4
5 6
9 10
11 12
23 24
25 26
COMPRESSOR LH
CURRENT
RELAY
S
R
C
12
1
2
3
DEFROST
HTR RH
DEFROST
HTR LH
TUBE
DRAIN
PAN
DRAIN
LOAD
SIGNAL
10
11
21
2b
1b
MAIN
SWITCH
GRN
GRN
PB1
PB2
2 FAN
COND.
9
10
INPU T
OUTPUT
LED
C
E
N
T
E
R
L
E
D
SENSOR TEMP
AIR
GREEN
RELAY 1
RELAY 2
R
BK
1
3
4
2
HTR LIMIT
SWITCH
BK
R
R
BK
BK
R
BK
BK
R
R
R
BK
BK
R
BK
BK
R
R
BK
R
BK
R
R
BK
BK
R
R
BK
BK
R
R
R
BK
R
R
BKR
R BK
BK
BK
R
RR
R
BK
BK
BKBK
BK
BK
BK
BKR
R
RR
R
BK
R
R
BK
R
R
BKR
BK
R
BW
BW
WH
WH
NOTE:
OPTIONAL LED DISPLAY
E
N
D
L
E
D
E
N
D
L
E
D
OPTIONAL
OPTIONAL
R
R
R
BK
R
BK
R
3034042_N
BK
BK
BK
BK
R
R
BK
R
BK
R
BK
BL (-)
R (+)
POWER SUPPLY
LINE 1 NEUTRO (LINE2)
BK
W
CENTER LED
CENTER LED
END LED
END LED
NOTE:
OPTIONAL LED DISPLAY
NO
INPU T
OUTPUT
LED
1
3
4
2
NO
INPU T
OUTPUT
LED
1
3
4
2
NO
INPU T
OUTPUT
LED
1
3
4
2
NO
INPU T
OUTPUT
LED
1
3
4
2
R
RBK
R
45 tEchnIcal InforMatIon

Related product manuals