EasyManua.ls Logo

HWH SPACEMAKER - Multiple Room Extensions Pump Relay

Default Icon
22 pages
Print Icon
To Next Page IconTo Next Page
To Next Page IconTo Next Page
To Previous Page IconTo Previous Page
To Previous Page IconTo Previous Page
Loading...
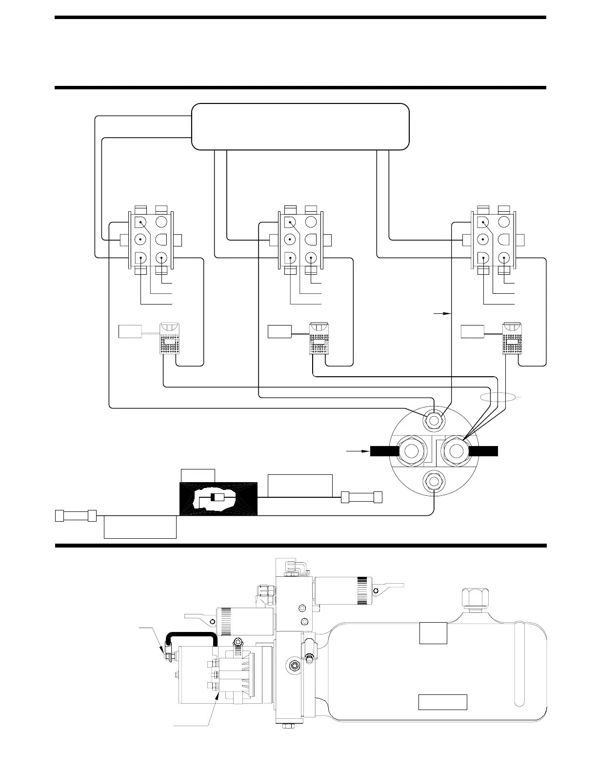
ELECTRICAL CONNECTION DIAGRAM
MP84.0451
09FEB10
MULTIPLE ROOM EXTENSIONS
TO PUMP
MOTOR
TO PARK
BRAKE LIGHT
FUSE
15 AMP
SIDE VIEW
PUMP RELAY
PUMP MOTOR
CONNECTION
PUMP RELAY
FROM
SEE ELECTRICAL CONNECTION DIAGRAM
ROOM EXTENSION MANIFOLD CONNECTION
FOR CONNECTOR PIN AND WIRE INFORMATION
BRAKE SWITCH
FROM PARK
BATTERY
DIODE
9000
NOTE: THE 9000 PARK BRAKE WIRE
SUPPLIES A GROUND FOR THE PUMP
RELAYS. THIS WIRE MUST BE
CONNECTED TO THE PARK BRAKE
SWITCH.
PIN 6
PIN 1
PIN 3
5100
5000
ROOM 1
CONNECTOR
CONNECTOR
ROOM 2
PIN 3
PIN 6
PIN 1 PIN 1
PIN 6
PIN 3
ROOM 3
CONNECTOR
5100
5000
5000
5100
15 AMP
FUSE
15 AMP
FUSE
8601
8601
8601
6125