EasyManua.ls Logo

Hytera HD785 - Page 150

Hytera HD785
513 pages
Print Icon
To Next Page IconTo Next Page
To Next Page IconTo Next Page
To Previous Page IconTo Previous Page
To Previous Page IconTo Previous Page
Loading...
5 4 3 2 1
D
C
B
A
A
BAT+
INT-BAT+
Mode-AMP3
SEL-SPK
3
AF-OUt-13
AF-OUT+13
IN-SPK+ 7
IN-SPK- 7
EXT-SPK- 7
EXT-SPK+ 7
C801
0.1u
C801
0.1u
C810
0.1u
C810
0.1u
R811
10K
R811
10K
R803
150K
R803
150K
L801L801
C806
220p
C806
220p
R806
10
R806
10
R805
10K
R805
10K
C809
0.1u
C809
0.1u
L805L805
U801
TDA8547TS
U801
TDA8547TS
VCC1
20
VCC2
11
IN1-
17
IN1+
16
OUT1-
18
OUT1+
3
IN2-
14
IN2+
15
SVRR
5
MODE
4
SELECT
6
GND1
1
GND2
10
OUT2+
8
OUT2-
13
NC
2
NC
7
NC
9
NC
12
NC
19
TP801TP801
1
L803L803
C805
220p
C805
220p
TP802TP802
1
R801
10
R801
10
R804
10K
R804
10K
L804L804
L802
BLM18PG181SN1
L802
BLM18PG181SN1
R807
20K
R807
20K
R802
150K
R802
150K
C819
0.01u
C819
0.01u
C802
10u/10V
C802
10u/10V
R814
150K
R814
150K
C808
3900p
C808
3900p
C804
270P
C804
270P
DTC114EE
Q802
DTC114EE
Q802
3
1
2
R812
10K
R812
10K
C820
3900p
C820
3900p
C816
1u/16V
C816
1u/16V
DTC114EE
Q801
DTC114EE
Q801
3
1
2
R813
150K
R813
150K
C813
3900p
C813
3900p
C823
3900p
C823
3900p
C803
0.22u
C803
0.22u
C812
0.1u
C812
0.1u
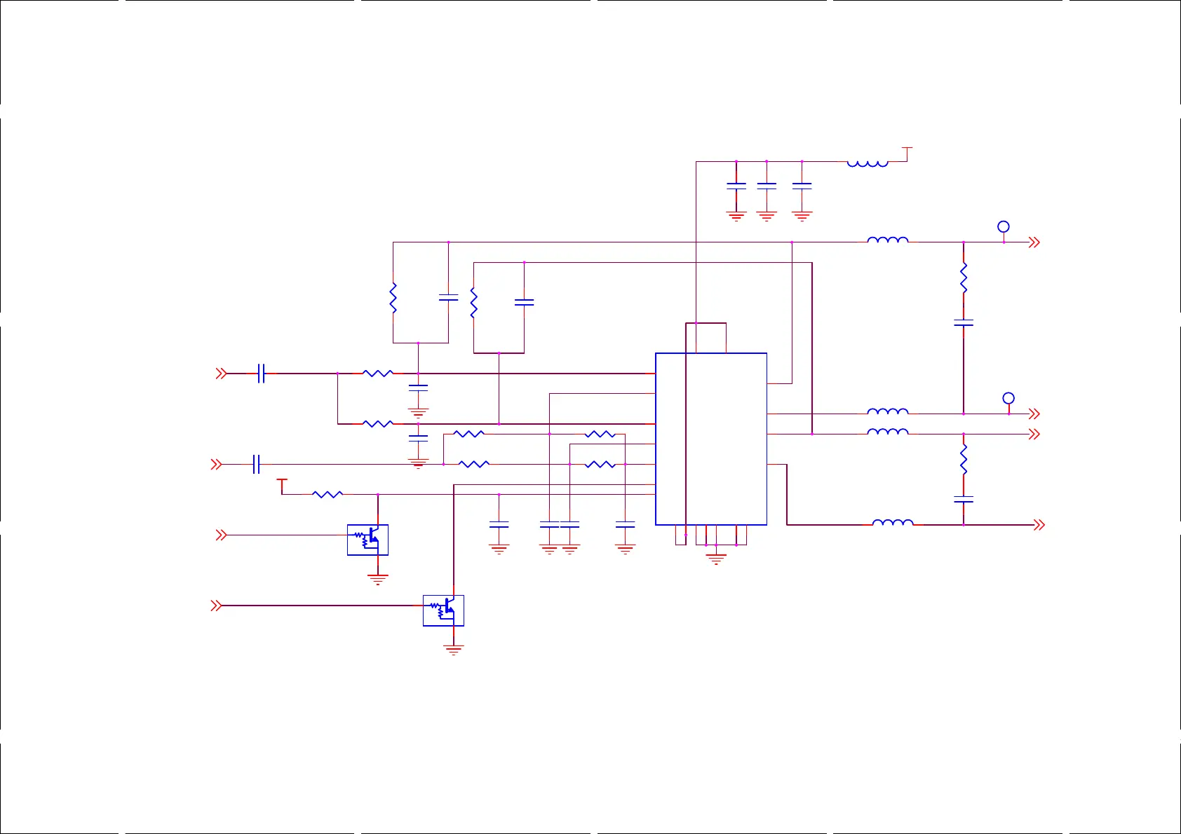
PD70X/PD70XG/PD78X/PD78XG/HD705/HD705G/HD785/HD785G Schematic Diagram (Audio Amplifier)
140

Table of Contents

Other manuals for Hytera HD785

Related product manuals