EasyManua.ls Logo

Hytera HD785 - 11 VHF (136-174 Mhz) Information; Transmitter Circuit; RF Power Amplifier Circuit; Figure 11-1 Diagram of Transmitter Circuit

Hytera HD785
513 pages
Print Icon
To Next Page IconTo Next Page
To Next Page IconTo Next Page
To Previous Page IconTo Previous Page
To Previous Page IconTo Previous Page
Loading...
VHF (136-174MHz) Information Service Manual
396
11. VHF (136-174MHz) Information
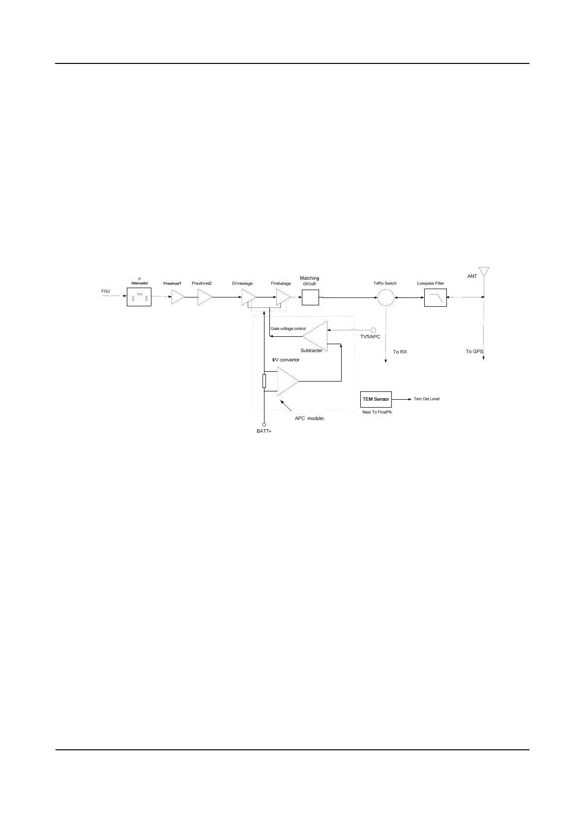
11.1 Transmitter Circuit
The transmitter circuit is mainly composed of:
RF power amplifier circuit
Low-pass filter circuit (for suppressing harmonics)
Auto power control circuit (APC) (including temperature detection circuit)
Sampling resistor
Figure 11-1 Diagram of Transmitter Circuit
11.1.1 RF Power Amplifier Circuit
The carrier signal generated by the TX VCO is modulated and amplified, and then feeds to the
transmitter circuit via the following steps.
Step 1 The signal passes through a π-type attenuator first, allowing interstage isolation between the
RF power amplifier circuit and TX VCO.
Step 2 The signal goes to a pre-driver amplifier (2SC3356) for pre-amplification, providing further
interstage isolation.
Step 3 The signal goes to another pre-driver amplifier (2SC4988) and a driver amplifier (RD01) for
further power amplification, to provide appropriate signal to the final-stage amplifier (RD07) for
final power amplification.

Table of Contents