EasyManua.ls Logo

Hytera HD785 - Page 329

Hytera HD785
513 pages
Print Icon
To Next Page IconTo Next Page
To Next Page IconTo Next Page
To Previous Page IconTo Previous Page
To Previous Page IconTo Previous Page
Loading...
5
5
4
4
3
3
2
2
1
1
D D
C C
B B
A A
Vref=2.5V
Add R823 del C823
ADC-IN
ADC-IN
PD-CODEC
AF-CODEC-IN
AF-CODEC-OUT
AF-CODEC-OUT
AF-CODEC-IN
1V8D
3V3D
3V3A
3V3A
3V3A
INT-BAT+
IIS-WCLK-CODEC
5
IIS-BLCK-CODEC
5
IIS-DI-CODEC
5
DAV-CODEC
3
VOL7
CV-ADC1
AF-OUT- 12
TEM-LEV-DET-TC14
EXT-MIC- 7
EXT-MIC+ 7
uW-CLK-CODEC
5
uW-CS3-CODEC
5
uW-SDO-CODEC
5
uW-SDI-CODEC
5
CLK-CODEC
2
IIS-DO-CODEC
5
RESET-CODEC3
SEL1-ADC 3
SEL2-ADC 3
INT-MIC+780 7
INT-MIC-780 7
TONE-CODEC 3
SEL-MIC 3
AF-CODEC-TO-50PIN 7
AF-50PIN-to-CODEC 7
AF-OUT+ 12
C838
470P
C838
470P
TP820
AF-OUT
TP820
AF-OUT
1
U820
NLAS4783BMN1R2G
U820
NLAS4783BMN1R2G
ENABLE
4
X0
10
X1
11
X
12
Z1
1
Z
2
Z0
3
GND
6
NC
5
Vcc
14
Y0
16
Y1
15
Y
13
A
9
B
8
C
7
C822
0.01u
C822
0.01u
L828
BLM18AG601SN1
L828
BLM18AG601SN1
C845
56P
C845
56P
L821
BLM15PD121SN1
L821
BLM15PD121SN1
R823
10K
R823
10K
L823
BLM18AG601SN1
L823
BLM18AG601SN1
C837
0.01u
C837
0.01u
C821
0.22u
C821
0.22u
R833
1K
R833
1K
R830
33K-F
R830
33K-F
C833
0.1u
C833
0.1u
C849
56P
C849
56P
L827
BLM18AG601SN1
L827
BLM18AG601SN1
TP823
GND
TP823
GND
1
C848
56P
C848
56P
R826
47K-F
R826
47K-F
C857
56P
C857
56P
R824
15K-F
R824
15K-F
C852
0.1u
C852
0.1u
C842
56P
C842
56P
R838 10KR838 10K
TP821TP821
1
TLV320AIC29IRGZR
U821
TLV320AIC29IRGZR
U821
IOVDD
1
PWR_DN
2
RESET
3
GPIO2
4
GPIO1
5
AVDD2
6
AVSS2
7
AVDD1
8
NC
9
NC
10
NC
11
NC
12
AVSS1
13
VREF
14
VBAT
15
AUX2
16
AUX1
17
BUZZ_IN/CP_INN
18
CP_OUTP
19
CP_INP
20
MICIN_HND
21
MICBIAS_HND
22
MICIN_HED
23
MICBIAS_HED
24
MIC_DET
25
OUT32N
26
SPK1
27
SPK2
28
DRVDD
29
SPKFC
30
VGND/CP_OUTN
31
DRVSS1
32
OUT8N
33
BVDD
34
OUT8P
35
DRVSS2
36
DAV
37
SS
38
MOSI
39
MISO
40
SCLK
41
MCLK
42
SDOUT
43
SDIN
44
WCLK
45
BCLK
46
DVDD
47
DVSS
48
T-PAD
49
C828
2.2u/10V
C828
2.2u/10V
C834
1u
C834
1u
R829 470KR829 470K
R831
1K
R831
1K
C843
0.1u
C843
0.1u
C858
3900P
C858
3900P
R841 10KR841 10K
C851
56P
C851
56P
C853
56P
C853
56P
C840
1u
C840
1u
L822
BLM15PD121SN1
L822
BLM15PD121SN1
C836
0.1u
C836
0.1u
C856
56P
C856
56P
L820
BLM18AG601SN1
L820
BLM18AG601SN1
C827
0.01u
C827
0.01u
TP822
MIC+
TP822
MIC+
1
R825
1K
R825
1K
C824
0.22u
C824
0.22u
R835
1K
R835
1K
R820
2K
R820
2K
R832
2K
R832
2K
C850
0.1u
C850
0.1u
R821
100
R821
100
C832
1u
C832
1u
C847
1u
C847
1u
C835
56P
C835
56P
C825
2.2u/10V
C825
2.2u/10V
C831
1u
C831
1u
R828
15K-F
R828
15K-F
C846
470P
C846
470P
C839
0.1u
C839
0.1u
C826
0.01u
C826
0.01u
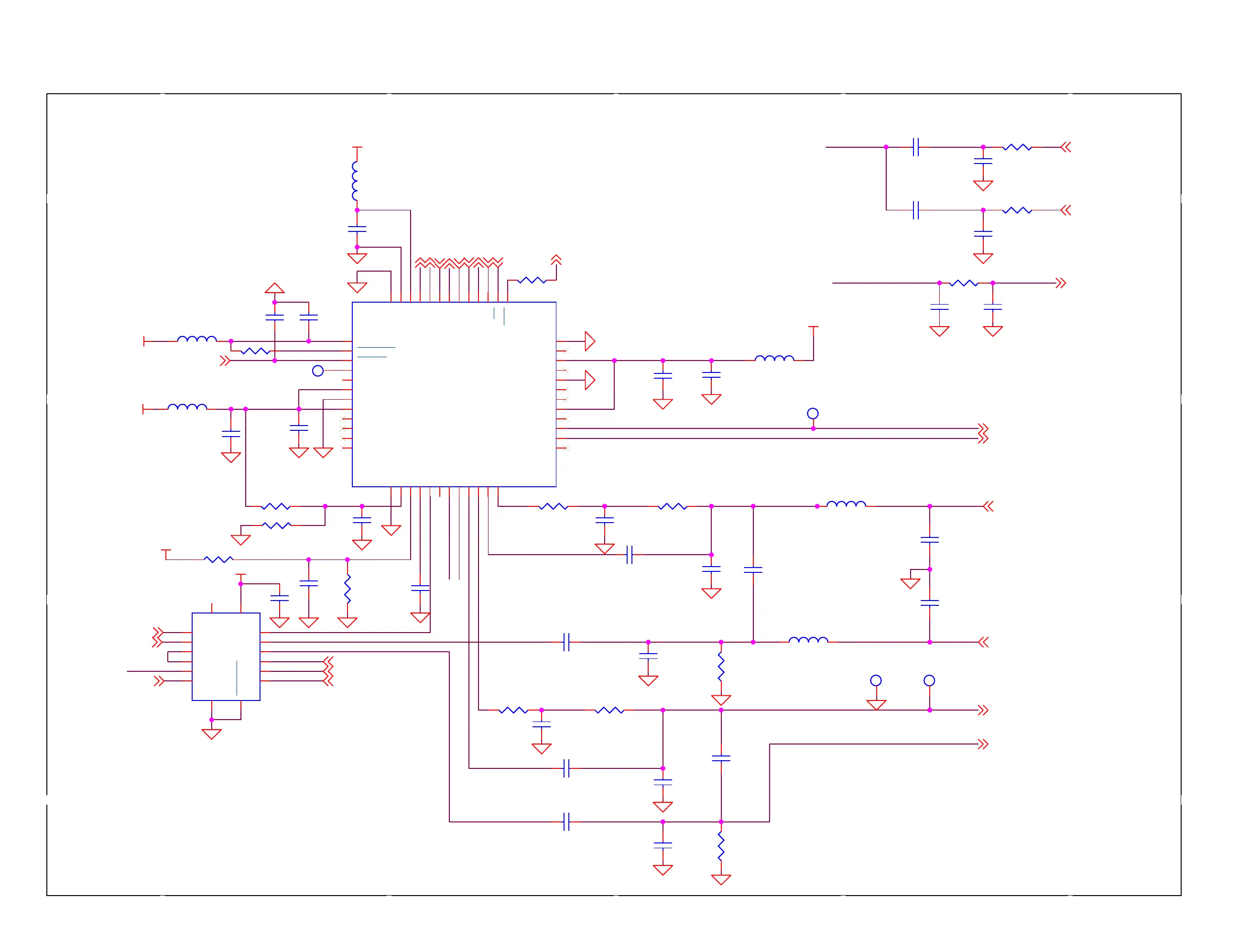
PD70X/PD70XG/PD78X/PD78XG/HD705/HD705G/HD785/HD785G Schematic Diagram (CODEC)
319

Table of Contents