EasyManua.ls Logo

Hytera HD785 - Page 339

Hytera HD785
513 pages
Print Icon
To Next Page IconTo Next Page
To Next Page IconTo Next Page
To Previous Page IconTo Previous Page
To Previous Page IconTo Previous Page
Loading...
5
5
4
4
3
3
2
2
1
1
D D
C C
B B
A A
CV-out
CV-out
charge
RF
charge
RF
5VFGU
V0
5VFGU
5VFGU
3V3ARF
5V_TX_BPF
3V3ARF
5VFGU
5VFGU
V0
3V3A
3V3DRF
5VFGU
PS-RXVCO
3
MOD-XO 11
MOD-VCO 11
MOD-VCO 11
MCSI-CS-PLL 5
MCSI-DO-PLL 5
MCSI-CLK-PLL 5
PS-TXVCO3
APC/TV111,14
SW-CHARGE-FGU3
PLL-LD3
LO 14
SW-CVread3
CV-ADC 13
L123
BLM15PD121SN1
L123
BLM15PD121SN1
1 2
L113
68nH(Hi Q)
L113
68nH(Hi Q)
C113
NC
C113
NC
R116
4.7K
R116
4.7K
C136
100P
C136
100P
R133
10K
R133
10K
R121
100
R121
100
R145
33K-F
R145
33K-F
VCC
OUT
VCONT
GND
X101
19.2MHZ
VCC
OUT
VCONT
GND
X101
19.2MHZ
1
23
4
C122
3P
C122
3P
C101
470P
C101
470P
C182
0.1u
C182
0.1u
C138
0.1u
C138
0.1u
L119
68nH(Hi Q)
L119
68nH(Hi Q)
C105
0.1u
C105
0.1u
C111
2.2P
C111
2.2P
C114
NC
C114
NC
C129
nc
C129
nc
R148
1K(F)
R148
1K(F)
R106
5.6K
R106
5.6K
D103
1SV329
D103
1SV329
21
C167
0.1u
C167
0.1u
L104
4.7nH(Hi Q)
L104
4.7nH(Hi Q)
C192
2P
C192
2P
L102
15nH(
绕线
)
L102
15nH(
绕线
)
C121
0.1u
C121
0.1u
R111
100
R111
100
L115
100nH(Hi Q)
L115
100nH(Hi Q)
C149
0.5P
C149
0.5P
Q104
NE68519
Q104
NE68519
2
31
C193
3.6P
C193
3.6P
C172
1000P
C172
1000P
TP105
PLLDATA
TP105
PLLDATA
1
C109
0.1uF
C109
0.1uF
R134
10
R134
10
D109
1SV329
D109
1SV329
21
R129
10K
R129
10K
R130
10
R130
10
R140
2.2k
R140
2.2k
1/4λ
DR2
1/4λ
DR2
L120
BLM15PD121SN1
L120
BLM15PD121SN1
1 2
C147
nc
C147
nc
C174
0.01u
C174
0.01u
C148
9p
C148
9p
C106
0.1uF
C106
0.1uF
TP107
PLLCLK
TP107
PLLCLK
1
Q103
EMD22
Q103
EMD22
1
2
43
6
5
L116
100nH(Hi Q)
L116
100nH(Hi Q)
C330
0R
C330
0R
R122
3.3k
R122
3.3k
R102
10K
R102
10K
U104
FSA 66
U104
FSA 66
Vin
1
OUT
2
GND
3
Vcc
5
ON/OFF
4
C108
100P
C108
100P
C184
1000P
C184
1000P
D110
BB145
D110
BB145
2 1
L125
6.8nH
L125
6.8nH
R108
3.3K
R108
3.3K
R144
3.3K
R144
3.3K
U101
FSA 66
U101
FSA 66
Vin
1
OUT
2
GND
3
Vcc
5
ON/OFF
4
C118
56P
C118
56P
C190
3P
C190
3P
R153
2.2k
R153
2.2k
TP104
RFCV
TP104
RFCV
1
C171
NC
C171
NC
R154
2.2K(F)
R154
2.2K(F)
C194
1P
C194
1P
R119
100
R119
100
R146 33K-FR146 33K-F
R132
51
R132
51
C328
1800P(J)
C328
1800P(J)
C134
5.6p
C134
5.6p
L108
100nH(Hi Q)
L108
100nH(Hi Q)
C165
0.1u
C165
0.1u
R138
82
R138
82
R155
3.3K
R155
3.3K
C170
30P
C170
30P
R137
NC
R137
NC
L128
4.7nH
L128
4.7nH
R139
0
R139
0
C123
1.8p
C123
1.8p
C115
3.6P
C115
3.6P
R131 10R131 10
C124
30P
C124
30P
L131
BLM15PD121SN1
L131
BLM15PD121SN1
12
C132
18P
C132
18P
C141
0.1u
C141
0.1u
R125
2.7K-F
R125
2.7K-F
D107
BB145
D107
BB145
2 1
L117
18nH
L117
18nH
R107
390R
R107
390R
C154
1u
C154
1u
D106
1SV329
D106
1SV329
2 1
C131
2P
C131
2P
D104
BA277
D104
BA277
1 2
Q106
EMD22
Q106
EMD22
1
2
43
6
5
L133
BLM15PD121SN1
L133
BLM15PD121SN1
1 2
C329
2200P(J)
C329
2200P(J)
C119
6P
C119
6P
C144
3p
C144
3p
L105
4.7nH(Hi Q)
L105
4.7nH(Hi Q)
C179
0.1u
C179
0.1u
C166
0.1u
C166
0.1u
C130
10p
C130
10p
Q102
2SC5010
Q102
2SC5010
2
31
C143
3P
C143
3P
TP103
MOD-VCO
TP103
MOD-VCO
1
L106
100nH(Hi Q)
L106
100nH(Hi Q)
R151
2.7K-F
R151
2.7K-F
C102
0.1uF
C102
0.1uF
C125
2.2p
C125
2.2p
C120
56P
C120
56P
C107
10p
C107
10p
1/4λ
DR1
1/4λ
DR1
C116
3.6P
C116
3.6P
R112
560R
R112
560R
TP106
PLLCS
TP106
PLLCS
1
C159
1800P(J)
C159
1800P(J)
R105
10k
R105
10k
R127
1.2K(F)
R127
1.2K(F)
C104
100P
C104
100P
R117
3.3K
R117
3.3K
R109
100k
R109
100k
C175
270p
C175
270p
TP101
LF_control
TP101
LF_control
1
C117
0.1u
C117
0.1u
R149
2.7K-F
R149
2.7K-F
C160
2200P(J)
C160
2200P(J)
R161
nc
R161
nc
C153
7p
C153
7p
Q105
2SC4617
Q105
2SC4617
2
31
C201
47P
C201
47P
L109
BLM15PD121SN1
L109
BLM15PD121SN1
1 2
R136
68
R136
68
C158
0R
C158
0R
+
C178
0.1u
+
C178
0.1u
12
R120
4.7K(F)
R120
4.7K(F)
R123 1K(F)R123 1K(F)
D101
1SV329
D101
1SV329
2 1
C157
100P
C157
100P
C337
10K(F)
C337
10K(F)
R124
2.7K-F
R124
2.7K-F
C152
3.3P
C152
3.3P
C163
56p
C163
56p
R110
8.2K
R110
8.2K
C168
56P
C168
56P
R152
3.9K-F
R152
3.9K-F
R160
4.7K(F)
R160
4.7K(F)
L112
12nH
L112
12nH
D111
1SV329
D111
1SV329
2 1
C186
1000pF
C186
1000pF
C145
2.7p
C145
2.7p
D113
1SV329
D113
1SV329
2 1
C183
1000p
C183
1000p
D105
BA277
D105
BA277
1 2
C146
2.7p
C146
2.7p
C151
12P
C151
12P
R118
8.2K
R118
8.2K
C176
330p
C176
330p
L129
10nH(
绕线
)
L129
10nH(
绕线
)
D112
BA277
D112
BA277
1 2
L114
100nH(Hi Q)
L114
100nH(Hi Q)
R143
3.3k
R143
3.3k
C200
22P
C200
22P
C191
0.5P
C191
0.5P
R115
100
R115
100
C173
100P
C173
100P
C142
56P
C142
56P
C103
56P
C103
56P
L127
4.7nH
L127
4.7nH
Q108
NE68519
Q108
NE68519
2
31
C133
3.6P
C133
3.6P
C197
1.8P
C197
1.8P
C164
0.1u
C164
0.1u
C9026
nc
C9026
nc
L101
5.1nH
L101
5.1nH
C180
1000p
C180
1000p
C161
1000p
C161
1000p
L110
100nH(Hi Q)
L110
100nH(Hi Q)
U103
sky72310
U103
sky72310
VCCecl/cml
1
Fvco_main
2
Fvco_main
3
LD/PS_main
4
VCCcp_main
5
CPout_main
6
N/C
7
Xtalacgnd/OSC
8
Xtalin/OSC
9
Xtalout/NC
10
VCCxtal
11
GNDXtal
12
N/C
13
N/C
14
N/C
15
N/C
16
N/C
17
VCCdigital
19
Data
20
CS
21
Clock
22
N/C
23
Mux_out
24
N/C
18
PowerPAD
25
C128
1.8p
C128
1.8p
L124
470n
L124
470n
C169
0.1u
C169
0.1u
C198
NC
C198
NC
R103
3P
R103
3P
C177
0.22u
C177
0.22u
L126
BLM15PD121SN1
L126
BLM15PD121SN1
1 2
C137
100P
C137
100P
C140
2.2u/10v
C140
2.2u/10v
L130
BLM15PD121SN1
L130
BLM15PD121SN1
1 2
C139
56P
C139
56P
R142
10k
R142
10k
U102
TC75W51FU
U102
TC75W51FU
A OUTPUT
1
A -INPUT
2
A +INPUT
3
V+
8
B +INPUT
5
B -INPUT
6
B OUTPUT
7
GND
4
C162
10K(F)
C162
10K(F)
U105
uPC8179TK
U105
uPC8179TK
IN
1
OUT
4
GND1
2
GND2
3
GND3
5
Vcc
6
R128
3.9K-F
R128
3.9K-F
+
C185
2.2u/10v
+
C185
2.2u/10v
12
Q107
EMD22
Q107
EMD22
1
2
43
6
5
D108
BB145
D108
BB145
21
C338
1u
C338
1u
L122
BLM15PD121SN1
L122
BLM15PD121SN1
1 2
L121
BLM15PD121SN1
L121
BLM15PD121SN1
12
TP108
PLLLD
TP108
PLLLD
1
D102
BB145
D102
BB145
21
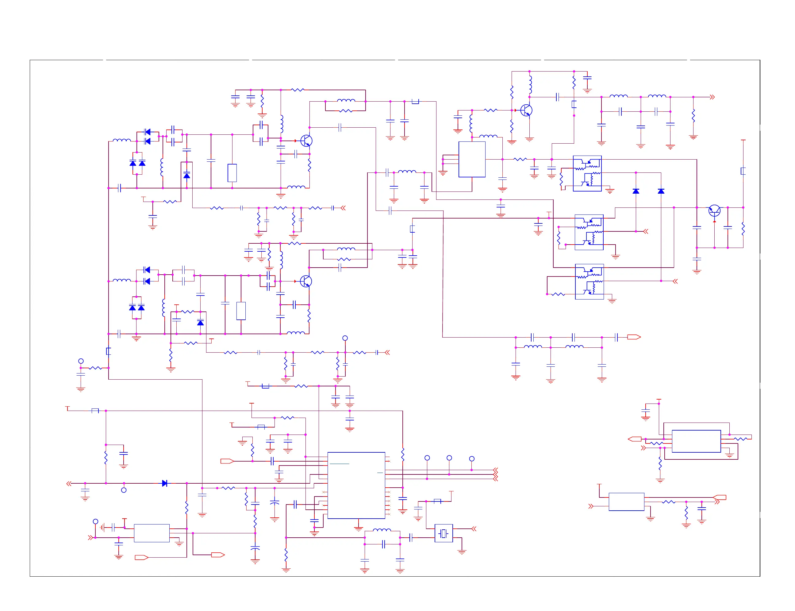
PD70X/PD70XG/PD78X/PD78XG/HD705/HD705G/HD785/HD785G Schematic Diagram (FGU)
329

Table of Contents