EasyManua.ls Logo

Hytera RD985 - Page 105

Hytera RD985
333 pages
Print Icon
To Next Page IconTo Next Page
To Next Page IconTo Next Page
To Previous Page IconTo Previous Page
To Previous Page IconTo Previous Page
Loading...
5
5
4
4
3
3
2
2
1
1
D D
C C
B B
A A
VCO_out
VCO_out
CV
T1/T2
T9V
mod1
T9V
Fback
T5V
Model Name:
Prepare:
File No.:
Rev:
Date:
Page:
of
Part Name:
HYT Science&technology Co.Ltd.
Check:
Approve:
1.0
12
Thursday, December 16, 2010
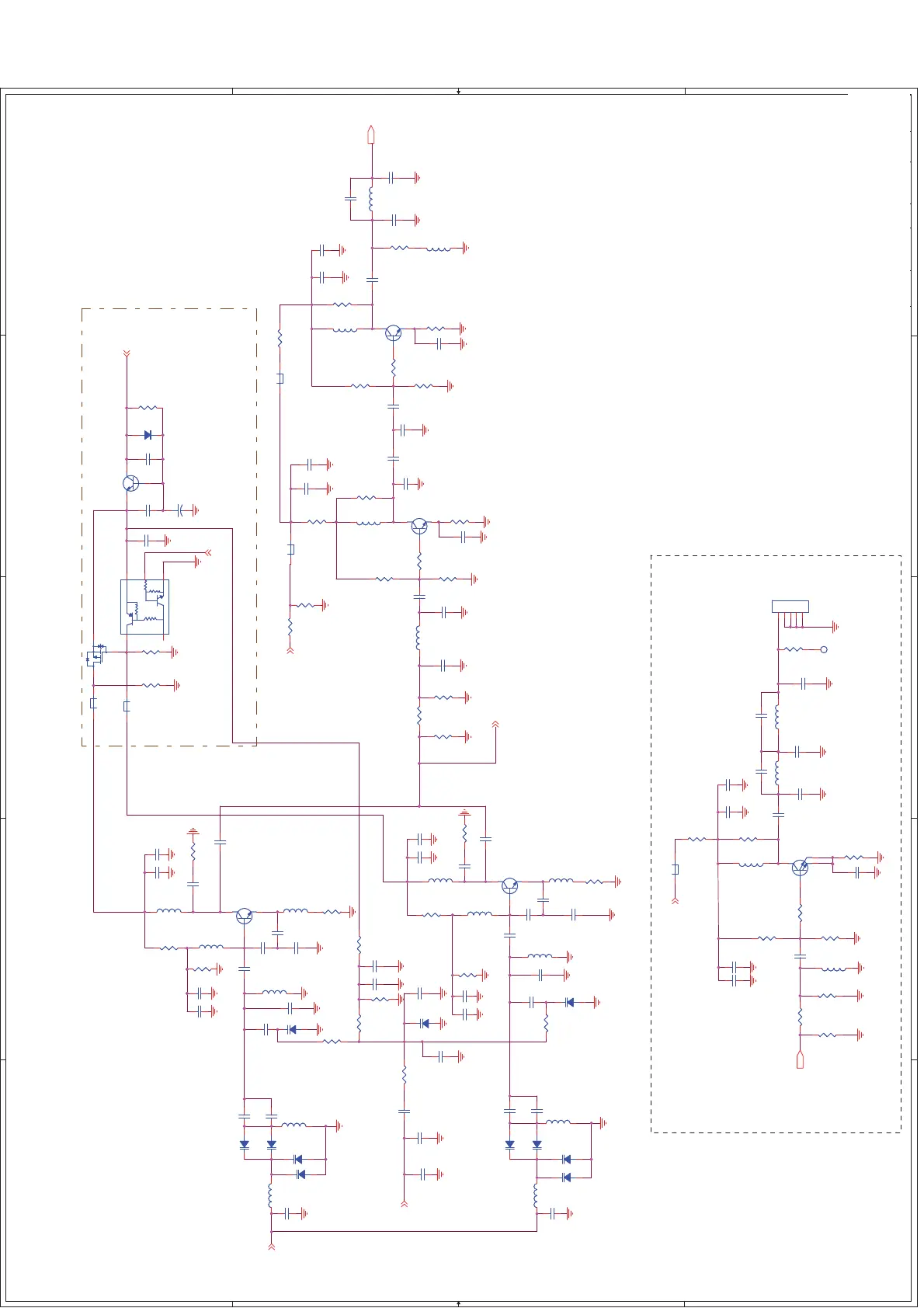
Exciter VCO and Pre_Drive
HYT-RD-SCD-CD-
TR-988 Exciter Board
Model Name:
Prepare:
File No.:
Rev:
Date:
Page:
of
Part Name:
HYT Science&technology Co.Ltd.
Check:
Approve:
1.0
12
Thursday, December 16, 2010
Exciter VCO and Pre_Drive
HYT-RD-SCD-CD-
TR-988 Exciter Board
Model Name:
Prepare:
File No.:
Rev:
Date:
Page:
of
Part Name:
HYT Science&technology Co.Ltd.
Check:
Approve:
1.0
12
Thursday, December 16, 2010
Exciter VCO and Pre_Drive
HYT-RD-SCD-CD-
TR-988 Exciter Board
PA Pre_Drive
VCO
VCO Power
VCO Buffer
Pout=16 dBm
Exciter output
RD980 U1
▔ࢅ⧚೒˄
VCO
ǃ
Buffer
Pre_Driver
⬉䏃˅
C163
3p
C163
3p
L113 18nL113 18n
D104D104
2 1
D109D109
2 1
R117
3.3k
R117
3.3k
R115
47k
R115
47k
C152
7p
C152
7p
C137
NC
C137
NC
D102D102
12
R116
100k
R116
100k
R105
8.2k
R105
8.2k
R135
150
R135
150
R129
220
R129
220
L105
470n
L105
470n
L107
BLM18AG601SN1
L107
BLM18AG601SN1
12
C169
2p
C169
2p
R145R145
C102
470P
C102
470P
C154
0.5p
C154
0.5p
L114
0
L114
0
C127
1000p
C127
1000p
C141
22p
C141
22p
D105D105
2 1
L102
601SN1
L102
601SN1
1 2
R127
22
R127
22
C114
4p
C114
4p
D106D106
2 1
R120R120
C134
NC
C134
NC
L103601SN1 L103601SN1
1 2
R141
0
R141
0
C143
NC
C143
NC
Q102Q102
2
3 1
C117
220p
C117
220p
L109
470n
L109
470n
Q108Q108
2
3
4
1
R110
150
R110
150
C136
NC
C136
NC
C112
8p
C112
8p
L117
470n
L117
470n
Q104Q104
2
31
R121
0
R121
0
C115
0.5p
C115
0.5p
C120
24p
C120
24p
C168
4p
C168
4p
C109
0.1u
C109
0.1u
C142C142
D108D108
21
C133
4p
C133
4p
C157
47p
C157
47p
TP101
Pout
TP101
Pout
1
C148
470p
C148
470p
R132
33
R132
33
C161
470p
C161
470p
R109
NC
R109
NC
C167
2.4p
C167
2.4p
C132 4.7uC132 4.7u
R146
0
R146
0
C131
3.6p
C131
3.6p
L119
8n
L119
8n
R102
100K
R102
100K
J101
Fout
J101
Fout
1
2
3
4
5
R138
68k
R138
68k
C123
470p
C123
470p
R111
15nH
R111
15nH
C125
2p
C125
2p
R124
0
R124
0
C139
0.1u
C139
0.1u
C160
18p
C160
18p
R144R144
R112
82
R112
82
C170
NC
C170
NC
C135
NC
C135
NC
R126R126
R134
15nH
R134
15nH
C144
NC
C144
NC
L115
470n
L115
470n
C113
39p
C113
39p
C162
0.1u
C162
0.1u
R108
0
R108
0
C150
7p
C150
7p
L122
BLM18AG601SN1
L122
BLM18AG601SN1
12
R136
100
R136
100
C124
0.1u
C124
0.1u
C105
470p
C105
470p
R119
39k
R119
39k
R103
100K
R103
100K
R140
82
R140
82
C121
470p
C121
470p
C110
470p
C110
470p
C145
NC
C145
NC
L123L123
R106
100
R106
100
L108
27n
L108
27n
L110
BLM18AG601SN1
L110
BLM18AG601SN1
12
+
C107
+
C107
C147
0.1u
C147
0.1u
C156
24p
C156
24p
L125
15n
L125
15n
R142
82
R142
82
L111L111
C165
10p
C165
10p
L104
470n
L104
470n
C101
4.7p
C101
4.7p
C128
10p
C128
10p
C151
3.5p
C151
3.5p
D103D103
21
R125
3.9k
R125
3.9k
L126
12n
L126
12n
D110D110
2 1
C140C140
Q106Q106
1
32
L120
27n
L120
27n
R137R137
C108
220p
C108
220p
R101
3.3k
R101
3.3k
C171
470p
C171
470p
Q107Q107
2
31
D111D111
2 1
C104
470P
C104
470P
R143
82
R143
82
R114
3.3k
R114
3.3k
D112D112
2 1
C122
0.1u
C122
0.1u
C146
220p
C146
220p
C149
NC
C149
NC
Q103Q103
1
2
34
5
C166
12p
C166
12p
C111
5p
C111
5p
L106
8n
L106
8n
R139R139
C172
0.1u
C172
0.1u
L101
470nH
L101
470nH
C130
15p
C130
15p
C126
0.1u
C126
0.1u
C164
2.4p
C164
2.4p
C153
3.5p
C153
3.5p
C118
4p
C118
4p
D101D101
21
D107D107
21
R118R118
L112L112
R133
100
R133
100
R130R130
L116
NC
L116
NC
L121
470n
L121
470n
R123
27
R123
27
C106
0.1u
C106
0.1u
C103
470P
C103
470P
C116
56p
C116
56p
L118
470nH
L118
470nH
Q105Q105
1
32
R104
4.7K
R104
4.7K
C138
470p
C138
470p
L124
15n
L124
15n
C159
2.4p
C159
2.4p
R107
150
R107
150
Q101Q101
2
31
R131
8.2k
R131
8.2k
R122
NC
R122
NC
R128
220
R128
220
C129
8p
C129
8p
C158
220p
C158
220p
5';6FKHPDWLF'LDJUDP([FLWHUB9&2%XIIHU3UHB'ULYHU&LUFXLW


Other manuals for Hytera RD985

Related product manuals