EasyManua.ls Logo

IBM iSeries 820 - Page 505

IBM iSeries 820
622 pages
To Next Page IconTo Next Page
To Next Page IconTo Next Page
To Previous Page IconTo Previous Page
To Previous Page IconTo Previous Page
Loading...
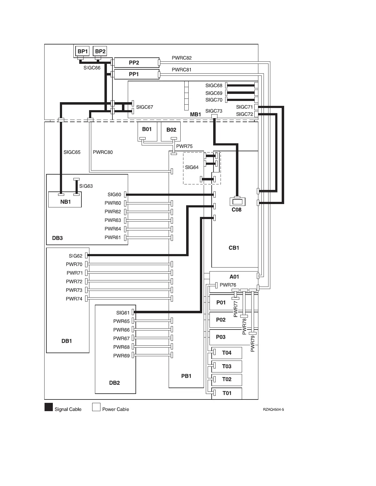
Table 15. Model 830, SB2 System Unit with FC 9074 - Power cables - single line cord
Analyze hardware problems 493

Table of Contents

Other manuals for IBM iSeries 820

Related product manuals