EasyManua.ls Logo

Ifor Williams Trailers HBE - 10 ELECTRICAL DIAGRAMS; 10.1 Trailer Lighting Diagram - LH Drive Countries

Ifor Williams Trailers HBE
40 pages
Print Icon
To Next Page IconTo Next Page
To Next Page IconTo Next Page
To Previous Page IconTo Previous Page
To Previous Page IconTo Previous Page
Loading...
36
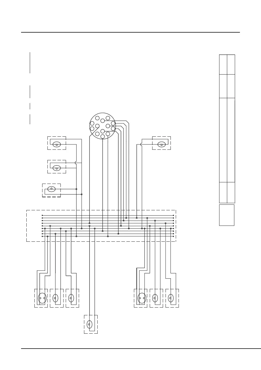
10 ELECTRICAL DIAGRAMS
10.1 TRAILER LIGHTING DIAGRAM – LH DRIVE COUNTRIES
1
2
3
4
6
5
13
12
11
10
9
8
7
RH REAR
LH REAR
TAIL/STOP
REGISTRATION
Code Pin Colour Application
Y 1 Yellow LH Flasher
U 2 Blue (or grey) Rear Fog
W 3 White Earth
G 4 Green RH Flasher
N 5 Brown RH Tail
R 6 Red LH and RH Stop
B 7 Black LH Tail
P 8 Pink (or grey) Reverse
9-13 (NOT USED)
NOTE:
FRONT POSITION LAMPS MAY HAVE
ALTERNATIVE BLACK & RED WIRES.
CONNECT BOTH BLACK TO WHITE(EARTH) RAIL
CONNECT RED FROM RH LAMP TO BROWN RAIL
CONNECT RED FROM LH LAMP TO BLACK RAIL
13 PIN SOCKET
(FRONT VIEW)
B
R
Y
W
P
W
B
W
W
R
N
G
P
B
Y
R
G
N
W
U
BLACK
YELLOW
PINK
WHITE
RED
BLUE
GREEN
BROWN
(Spare)
JUNCTION BOX
DRG No. TITLE DATE DRN BY
WD00018-EU WIRING DIAGRAM FOR HBX/HBE 22/11/17SA
N:/Public/Shared/USER MANUALS & INSTRUCTIONS/Usermanual clipart/Ifor BLUE.gif
INTERIOR
B
W
N
W
RH
FRONT
POSITION
LH
FRONT
POSITION
U
W
FLASHERREVERSE
W
FOGFLASHER
TAIL/STOP
W
W
R
BRAKE LIGHT (OPTIONAL)
HIGH LEVEL REAR

Table of Contents