EasyManua.ls Logo

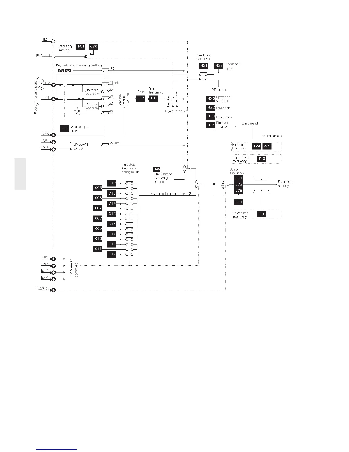
IMO VXSM550-3 - Fundamental Functions: Frequency Setting Block Diagram

Default Icon
114 pages
Print Icon
To Next Page IconTo Next Page
To Next Page IconTo Next Page
To Previous Page IconTo Previous Page
To Previous Page IconTo Previous Page
Loading...
5-12 Selecting Functions
5
Frequency setting block diagram

Table of Contents

Related product manuals