EasyManua.ls Logo

IMO VXSM550-3 - 7 Troubleshooting; Troubleshooting: Overcurrent Protection

Default Icon
114 pages
Print Icon
To Next Page IconTo Next Page
To Next Page IconTo Next Page
To Previous Page IconTo Previous Page
To Previous Page IconTo Previous Page
Loading...
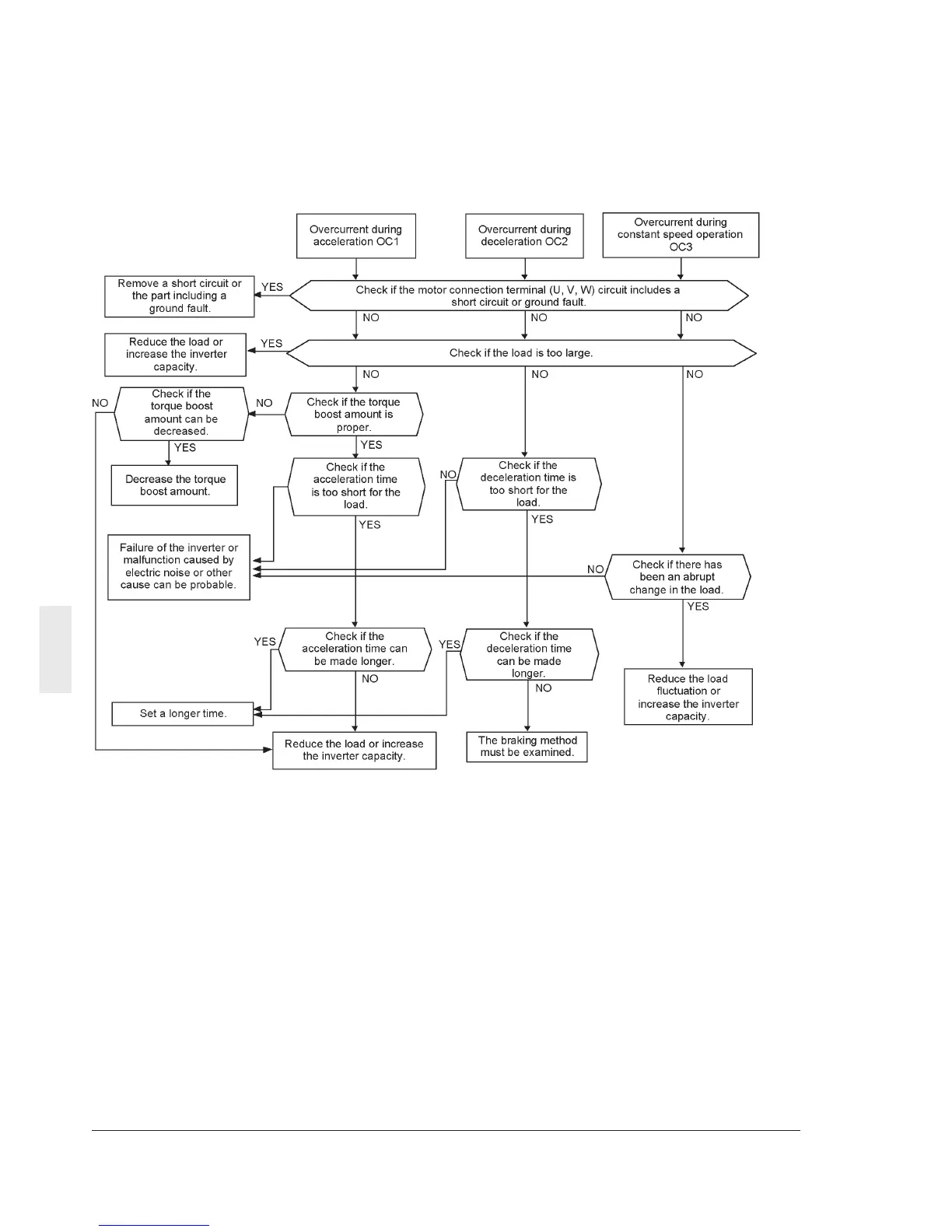
7-1 Troubleshooting
7
7. Troubleshooting
7-1 When Protective Function Activates
(1) Overcurrent

Table of Contents

Related product manuals