EasyManua.ls Logo

IMO VXSM550-3 - Motor Speed Loss and Heat Generation

Default Icon
114 pages
Print Icon
To Next Page IconTo Next Page
To Next Page IconTo Next Page
To Previous Page IconTo Previous Page
To Previous Page IconTo Previous Page
Loading...
7-7 Troubleshooting
7
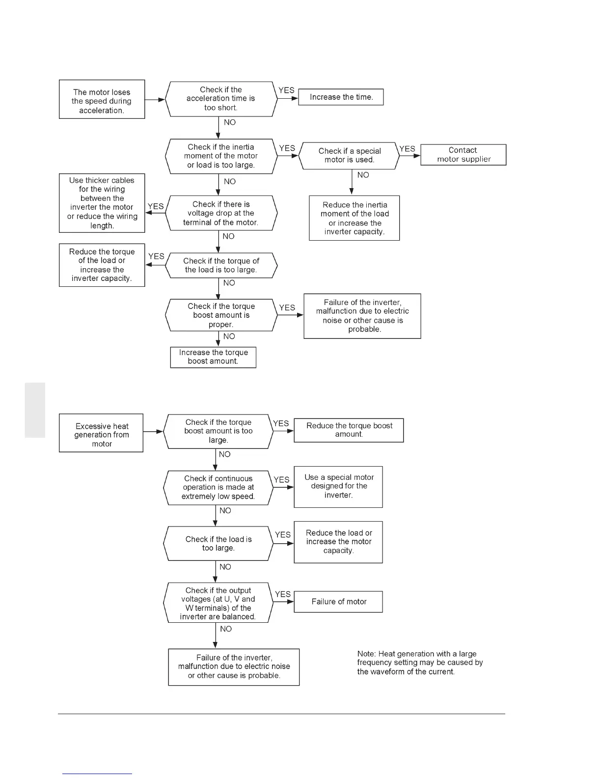
(3) The motor loses speed during acceleration.
(4) Excessive heat generation from motor

Table of Contents

Related product manuals