EasyManua.ls Logo

INDRA Smart PRO - Info well need about your electricity supplier

INDRA Smart PRO
54 pages
Print Icon
To Next Page IconTo Next Page
To Next Page IconTo Next Page
To Previous Page IconTo Previous Page
To Previous Page IconTo Previous Page
Loading...
9
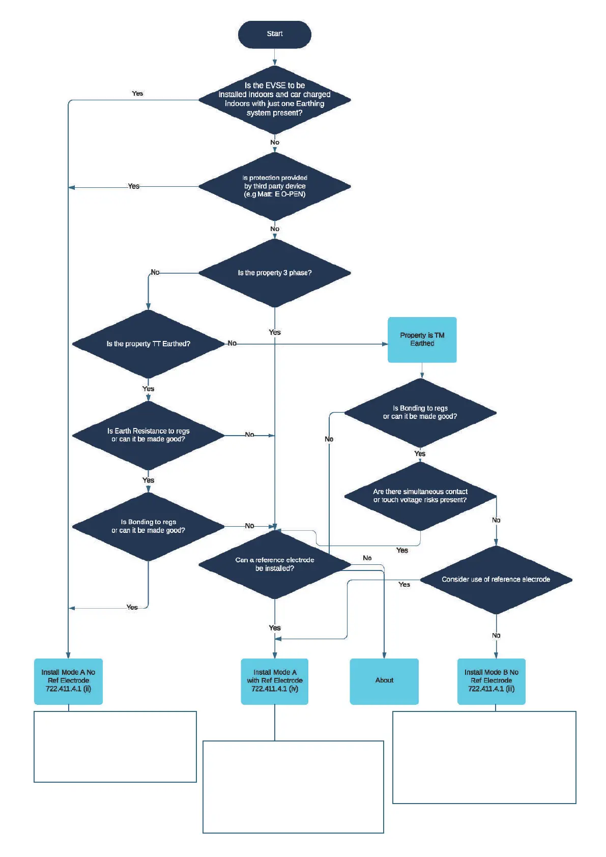
The main earthing terminal of the installation
is connected to an installation earth electrode by
a protective conductor complying with Regulation
544.1.1. The resistance of the earth electrode to Earth
shall be such that the maximum voltage between the
main earthing terminal of the installation and Earth in
the events of an open-circuit fault in the PEN conductor
of the low voltage network supplying the installation
does not exceed 70 V rms
Protection against electric shock in a single-phase installation
is provided by a device which electrically disconnects the
vehicle from the live conductors of the supply and from
protective earth in accordance with Regulation 543.3.3.101 (ii)
within 5 s in the event of the utilisation voltage at the charge
point, between the line and neutral conductors, being greater
than 253 V rms or less that 207 V rms. The device shall
provide isolation and be selected in accordance with Table
537.4 Equivalent means of functionality could be included
within the charging equipment. Closing or resetting of the
device shall be possible only if the voltage between line and
neutral conductors is in the range 207 to 253 V rms.
Protection against electric shock is provided b a device which
electrically disconnects the vehicle from the live conductors
of the supply and from protective earth in accordance with
Regulations 543.3.3.101(ii) within 5 s in the event of the
voltage between the circuit protective conductor and earth
exceeding 70 V rms due to an open-circuit fault in the PEN
conductor of the low voltage network. The device shall provide
isolation and be selected in accordance with Table 537.4.
Closing or resetting of the device shall be possible only if the
voltage between the circuit protective conductor and Earth
does not exceed 70 V rms. Equivalent means of functionality
could be included within the charging equipment.

Other manuals for INDRA Smart PRO

Related product manuals