EasyManua.ls Logo

Infinity kappa series

Infinity kappa series
32 pages
To Next Page IconTo Next Page
To Next Page IconTo Next Page
To Previous Page IconTo Previous Page
To Previous Page IconTo Previous Page
Loading...
1 2 34
A
B
C
D
4
321
D
C
B
A
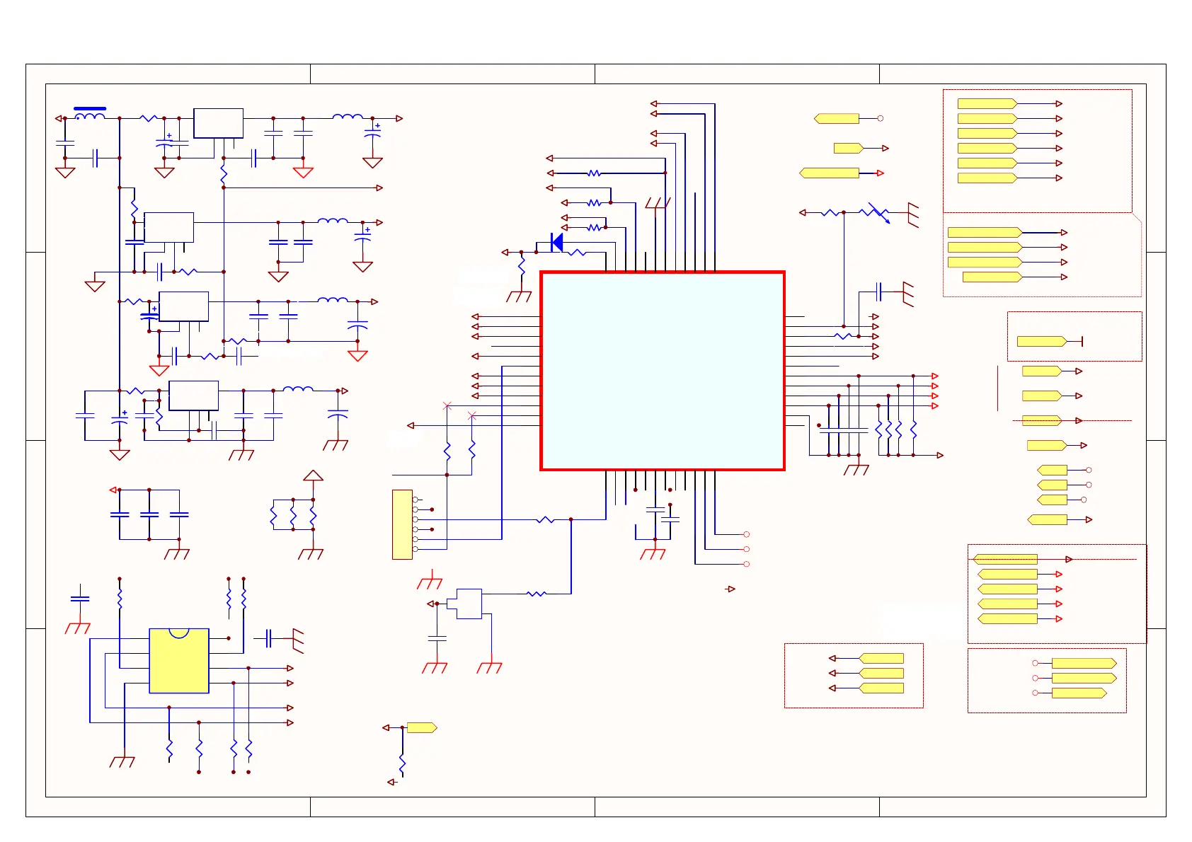
C13M
102
C17M
104
C11M
104
GND
1
/RES
2
VCC
3
U1M
AME8500AEETBF29Z
R9M
1K
C18M
104
C14M
104
MCU+3.3V
R13M
10K
C12M
105
R12M
100R
R14M
10K
ADC_LED_SUB
AD1
A input
1
2
3
4
5
6
CN1M
4P/1.25MM
MCU+3.3V
SWIM
CS
1
SO
2
WP
3
VSS
4
SI
5
SCL
6
HOLD
7
VCC
8
U3M
060103000724
R2M
4R7
R3M
10K
C16M
104
R1M
10K
R7M
10K
R6M
10K
R5M
10K
R4M
10K
MCU+3.3V
MCU+3.3V
MCU+3.3V
8,9,10,11,14,15 to
LED
输出幅度ADC检测。
SD 2 关机信号
CIF1MOSI
CIF1SCLK
CIF1ADDR
RST(CIF1RST)
LED_DI/O
LED_CLK
LED_STB
FLASH_SCL
FLASH_SCL
FLASH_SO
FLASH_SI
FLASH_CS
FLASH_SO
FLASH_SI
MCU+3.3V
PROT_2
BT LED-40
SD2
Party Mode LED-45
Clari-Fi LED-44
POWER LED-43
to BOX LED
to 盒子功能按
LDOENA
PROT_85C
CIF1MISO
C26M
105
1.8V
R17M
0R
R15M
0R
R16M
0
FLASH_CS
CIF1ADDR
RST(CIF1RST)
LDOENA
SD2
LED_DI/O
LED_CLK
LED_STB
PROT3
CIF1MISO
CIF1MOSI
CIF1SCLK
85 C 关机信
A input
ADASMU TE SUB信号
短路保护信号
ADAS_DET
ADAS检测
AD1
AD1
PROT_O_85C
CIF1ADDR
RST(CIF1RST)
LDOENA
CIF1MOSI
CIF1SCLK
CIF1MISO
PAGE 5/19
PAGE 5/19 to
输出幅度检
ADC_LED_FL
ADC_LED_FR
ADC_LED_RL
ADC_LED_RR
ADC_LED_FL
ADC_LED_FR
ADC_LED_RL
ADC_LED_RR
ADC_LED_FL
ADC_LED_FR
ADC_LED_RL
ADC_LED_RR
ADC_LED_SUB
BT_UART_RX
BT_UART_TX
PAGE 8/19
BT_RESET
BT_UART_RX
BT_UART_TX
BT_RESET
BT_UART_RX
BT_UART_TX
BT_RESET
PA GE 3/19 to AD AS 信号检
ADAS_DETADAS_DET
POWER LED-43
Clari-Fi LED-44
Party Mode LED-45
LED_CLK
LED_DI/O
LED_STB
PAGE 15/19
SD2
PAGE 15/19
A input
PROT3 PROT3
PAGE 16/19
PROT_2
PAGE 15/19
BT LED-40
POWER LED-43
Clari-Fi LED-44
Party Mode LED-45
ADAS有信,SUB外接mute(K5)
R8M
10K
MCU+3.3V
R23M
1K
NRST
1
OSCIN/PA1
2
OSCOUT/PA2
3
VSSIO-1
4
VSS
5
VCAP
6
VDD
7
VDDIO_1
8
TIM2_CH3/PA3
9
USART_RX/PA4
10
USART_TX/PA5
11
USART_CK/PA6
12
VDDA
13
VSSA
14
AIN7/PB7
15
AIN6/PB6
16
AIN5/PB5
17
AIN4/PB4
18
TIM1_ETR/AI N3/PB3
19
TIM1_CH2N/AIN1/PB1
21
TIM1_CH3N/AIN2/PB2
20
TIM1_CH1N/AIN0/PB0
22
AIN8/PE7
23
AIN9/PE6
24
PE5/SPI_NSS
25
PC1(HS)/TIM1_CH1
26
PC2(HS)/TIM1_CH2
27
PC3(HS)/TIM1_CH3
28
PC4(HS)/TIM1_CH4
29
PC5/SPI_SCK
30
VSSIO_2
31
VDDIO_2
32
PC6/SPI_MOSI
33
PC7/SPI_MISO
34
PG0/CAN_TX
35
PG1/CAN_RX
36
PE3/TIM1_BKIN
37
PE2/I2C_SDA
38
PE1/I2C_SCL
39
PE0/CLK_CCO
40
PD0(HS)TIM3_CH2
41
PD1(HS)SWIM
42
PD2(HS)TIM3_CH1
43
PD3(HS)TIM2_CH2/ADC_ETR
44
PD4(HS)TIM2_CH1/BEEP
45
PD5/LINUART_TX
46
PD6/LINUART_RX
47
PD7/TLI
48
U2M
STM8AF5288TC
PROT_2
短路保,输出信号到U6亮红灯
BT LED-40
PAGE 15/19
to 路保 红灯信号
PROT_85CPROT_85C
85 C DSP电源
PAGE 15/19
关机信号,
to
盒子能按健
AD1AD1
PAGE 15/19
MCU+3.3VMCU+3.3V
PAGE 5/19
C9M
104P
C8M
470uF/10V
I
1
G
2
O
5
en
3
nc
4
U7M
060103000992
C10M
47uF/6.3V
L3M
0R
C2M
104P
C1M
47uF/6.3V
C3M
47uF/6.3V
I
1
G
2
O
5
en
3
nc
4
U5M
060103000992
热保护要求OFF DSP
L2M
0R
L8M
0R
L4M
0R
1.8V
C6M
104P
C4M
226P/6.3V
C7M
47uF/6.3V
BT+3.3V
3.3V
PROT_O_85C
MCU+3.3V
+5VB
1.8V
BT+3.3V
3.3V
1.8V
3.3V
PAGE 15/19
BT+3.3V
PAGE 8/19
+5VB+5VB
R19M
10K
R20M
10K
R21M
10K
R22M
10K
C21M
18P
C22M
18P
C25M
18P
C23M
18P
I
1
G
2
O
5
en
3
nc
4
U6M
060103000991
R25M
10K
C27M
104P
C28M
106P
3.3
R75A
0R
R76
10K
R34
10K
R72
10K
B3.3V
J2
0R
I
1
G
2
O
5
en
3
nc
4
U8M
060103000992
L3
030123000113
020203000064
C32M
104P
C30M
104P
C34M
104P
C33M
104P
C29M
226P/6.3V
C31M
226P
020133000042
C35M
226P/6.3V
+5V-2
D1
BAS316
C47M
475P
C40M
475P
R3G
75R
C6H
220uF/6.3V
R3
4.7K
NTC3
NC
MCU+3.3V
R5
47R
C28
220uF/6.3V
R10N
4.7R
R11N
4.7R
C24N
226P/6.3V
C22H
226P/6.3V
C23H
104P
C24H
104P
J3
0R
C25H
226P/6.3V
R1R
10K
C1R
104P
1 2
C2R
104P
J5
0R
R25N
47K
MCU+3.3V
GTR-104/K4 MCU

Other manuals for Infinity kappa series

Related product manuals