EasyManua.ls Logo

Issyzone POS IMP021 - Page 14

Issyzone POS IMP021
17 pages
Print Icon
To Next Page IconTo Next Page
To Next Page IconTo Next Page
To Previous Page IconTo Previous Page
To Previous Page IconTo Previous Page
Loading...
14
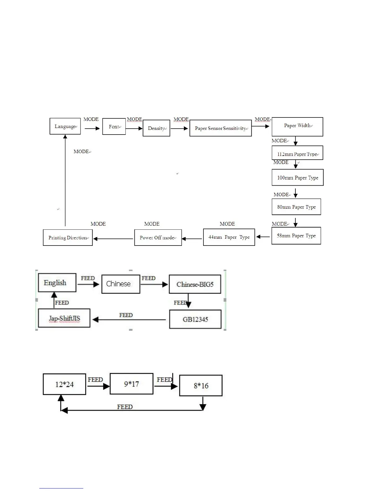
Appendix A
Setting introduction: PressMODEbutton to choose settingwhen press it once , the
set become the next one and it will print the present set value; useFEEDbutton to set
the set value, when press it once , the set become the next one and it will print the
present set value.
After setting, pressMODEandFEEDbutton together, it’ll save the current value,
and printer enters into normal operation state. Otherwise it won’t save the value.
General Setting:
Language setting
Font Setting: