EasyManua.ls Logo

IVT AY-XP12FR-N - Setting Deodorant Dust Collection Filter

IVT AY-XP12FR-N
41 pages
To Next Page IconTo Next Page
To Next Page IconTo Next Page
To Previous Page IconTo Previous Page
To Previous Page IconTo Previous Page
Loading...
AYXP12FRN
2 – 3
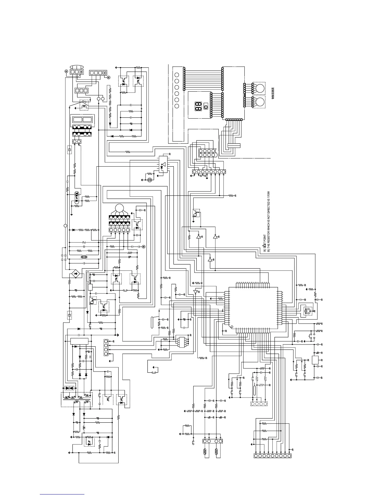
[2] MICROCOMPUTER CONTROL SYSTEM
1. Indoor unit
1.1. Electronic control circuit diagram
0.1μ
C
50V
JPF
54 21 54 21
4.7K
RN
2.4K
5V
10.0KF
R96
JPT
9
10
11
12
CIRCUIT DIAGRAM
DISPLAY PWB
LOUVER MOTOR
TOP
LOUVER MOTOR
BOTTOM
DRAIN PAN ASS'Y
MOTOR
FAN
DC
AUX.
SW1
(TEST RUN)
PIPE THERMO
TEMP THERMO
POWER ON
10K
R52
(HA CIRCUIT)
AUTO RESTART
PREHEAT
WIRELESS
HOT KEEP
FLASH
TEST
SUB MICRO COMPUTER PWB
RECEIVER PWB
7-SEGLED&
REMOTE CONTROLLER
SIGNAL
SERIAL SIGNALS
OF SERIAL
ERROR SIGNAL
SUB MICRO COMPUTER
POWER SUPPLY OF
12V LINE
GND for
GND for
5V LINE
CONNECTOR OF JOINT
(DRAIN PAN)
CONNECTOR OF JOINT
(FAN MOTOR)
33
9876
10
12345
8
R41 56k
5V
23
14
32
R38 100k
C18 35V100μ
R39
ZD2HZ24-2
41
4.7k
D1N60
D7
R37RD
4
2
1
3
0.1μ
C42
25V
12V
R44
1.8k
1/4W
C21
16V47μ
R70
Q3
KRC108S
4.7k
4.7k
(SERIAL I/O CIRCUIT)
KRA101S
Q11
5V
5V
JPH
R53
JPO
10K
AC CLOCK
25V
R90
R55
FU1
3.15A - 250V
C57
R85
10K
50V
1000p
C20 250V0.01μ
5V
JPS
470μ
D2S6M
MQ
R27
10K
10k
R71
1k
1k
R33
6.8k
8.2k
680
PC5
R34
6.8k
89
5V
12V
8
7
6
5
4
3
2
1
8
6
7
5
43
21
1
3
5
7
9
2
4
6
8
10
11 12
1
3
5V
Vs
Vcc
PG
GND
Vm
3
1
2
5
77
5
2
1
33
1
2
5
7
PC3
BCN5
BCN1
PC81716P
1210 11
123456789
987654321
1110 12 10 11
123456789
987654321
1110
7654321
BCN7
KRC102S
Q15
PC1 PC817XP3
C16
50V
0.01μ
10K
R16
275V
0.01μ
C23
2.7K
RHRE
R76
100
1W
SSR
12V
2W
11K
2W
11K
PC2 PC853HXP
2W
680
680
2W
2W
680680
2W
2W
680
D8
D1N60
RG R40RBRC
RA
C14 275V 0.1μ
NF1
NR1
200K
200K
39K
D3
D1N60
1/2W
R26
1/2W
R25
R24
C45 275V 0.1μ
E
250V4700p
C53~C56
C54C53
C56
C55
CN80
1234
BUSY
7
6
5
4
3
2
1
8
VPP
VCC
SCL
SDA
OE
RESET
9
VSS
5V
3
2
1
C90
HAJP
4
CN90
R92
R91
100k
R93
1000p
50V
5V
5V
100μ
C3
50V
R95
4.7K
R69
100K
R68
4.7K
100μ
DC15V
D2SBA60
5V
C24
25V
0.1μ
R46
DB1
C1
3.3
450V 120μ
1M
R2
RF
1/2W
1M
1/2W
4
32
1
5V
PC817XP3
3.3K
R66
100K
R73
35V
C46
25V
C50
0.1μ
0.1μ
50V
C47
R28
R31
56k
2A - 250V
14
23
14
5V
FU2
5W
R1
47k
R67
10k
R50
0.1μ
C52
25V
C37
0.1μ
25V
5V
JPW
JPP
R87
R86
10K
10K
C26
4.7μ
IC2
RESET
0V
ZD1
ST03D - 200
5V
1/4W
100
R56
1/4W
100
R51
C39
16V
0.01μ
C36
0.01μ
16V
10K
10K
10K
CN4
R58
R54
R59
10.0KF
16V10μ
C31
R61
16V10μ
C30
R60
3
4
TH1
1
2
TH2
32
1
5V
2
1
4
3
D1FS4
0.1μ
50V
C4
C44
220μ
10V
C7
470μ
10V
25V
C43
12V
IC9
10μH
L1
D14
D1
TR1
6
5
4
3
2
1
4
3
4
1
2
IC10
8
7
6
5
EEPROM
R97
5V
R47
3
3.3k
2
R29
PC4
R32
C17
0.01μ
16V
IC1
64
63
62
61
60
59
58
57
56
55
54
53
52
51
50
49P37
P36
P35
P34
P33
P32
P31
P30
VCC
VR
VSS
P67
P66
P65
P64
P63
P00
P01
P02
P03
P04
P05
P06
P07
P10
P11
P12
P13
P14
P15
P16
P17 33
48
47
46
45
44
43
42
41
40
39
38
37
36
35
34
P20
P21
P22
P23
P24
P25
P26
P27
VSS
XOU
XIN
P40
P41
RST
VSS
P42
20
21
22
23
24
25
26
27
28
29
30
31
32
19
18
17
P43
P44
P45
P46
P47
P50
P51
P52
P53
P54
P55
P56
P57
P60
P61
P62
16
1
2
3
4
15
14
13
12
11
10
9
8
7
6
5
R35 10k
5V
R36
C22
PC817XP3
R30
16V
0.01μ
4.7K
1000p
50V
C32
5V
KRC102S
Q19
C25
10V
100μ
C27
16V
0.01μ
4.7k
R45
R94
5V
10k
R48
C33
13
2
OSC1
8MHz
KRC108S
Q1
10.0KF
1
N
1
3
6
5
N
S
3
2
1
5
6
CNA
3
1
12V
IN
RY1
(CLUSTER)
CONNECTOR OF JOINT
OUT
N
1
2
R19 1/2W 470K
R19A 1/2W 470K
3W
11K
3W
11K
C98
C99
1KV 1000p
C98, C99
KID65004AF
12V
C19 50V0.047μ
IC6
BZ
GENERATOR
CLUSTER
4.7K
33p
2KV
RM
1500p
10KF
15V
100pF
15KF
1.5K
R10
10000p
MR1712
680
PC817XP3
PC9
4.7K
R4
3.3K
R75
910
1/4W
R20
1/4W
R23
910
R22 R3
R65
R5
ZD5
C12
50V
C5
50V
C2
100μ
D2
D1FL20U
D1FL20U
C35
IC3
1
2
5
3
4
R7
1000p
50V
C40
10K
D1FL20U
D15
D21
KRA106S
IC7
R57
D20
D1FL20U
Q9
PC817XP3
1K
R81
2.4KF
R8
2.4KF
R11
R80
PC6
1K
R9
PC817XP3
R6
100K
PC817XP3
R13
100K
PJ431CT
250V
C48
PC6
PC7
R17 1K
R98
4.7K
R89
1K
100V
1.2K
C49
11KF
30KF
L2
KIA7815API
1SR139
D

Other manuals for IVT AY-XP12FR-N

Related product manuals