EasyManua.ls Logo

Izzo Alex Pid III - Page 8

Izzo Alex Pid III
Print Icon
To Next Page IconTo Next Page
To Next Page IconTo Next Page
To Previous Page IconTo Previous Page
To Previous Page IconTo Previous Page
Loading...
11
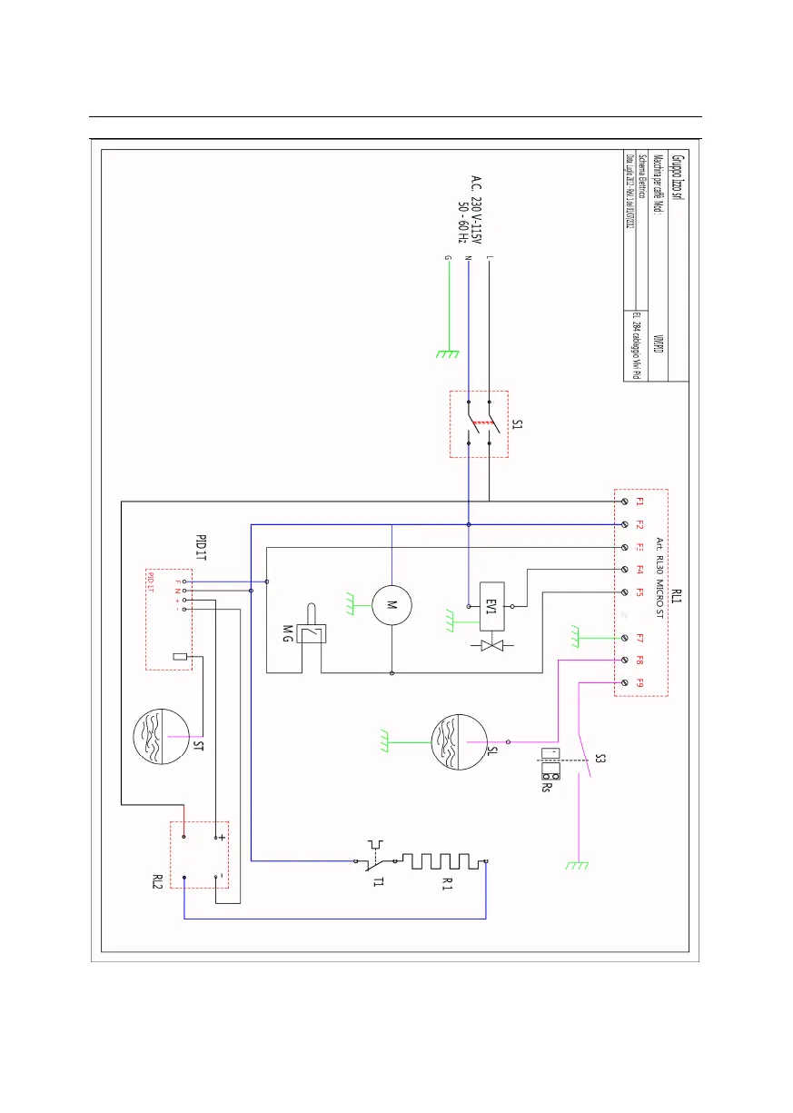
Schema Impianto Elettrico Vivi Pid

Related product manuals