EasyManua.ls Logo

JBL Infinity - Audio Input Connections

JBL Infinity
7 pages
Print Icon
To Next Page IconTo Next Page
To Next Page IconTo Next Page
To Previous Page IconTo Previous Page
To Previous Page IconTo Previous Page
Loading...
JBL/Infinity Soundbar Quick-Start Guide
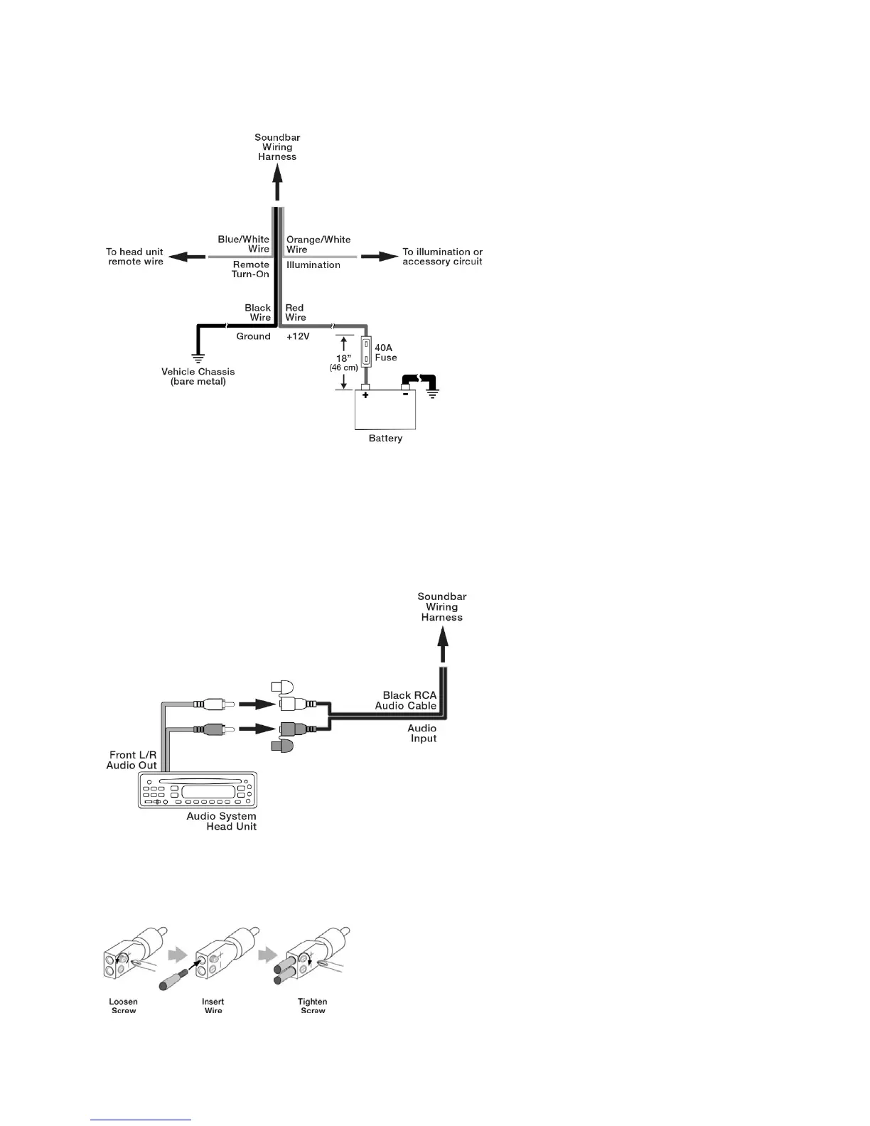
[Insertillustration:“PowerConnect_090516.ai”]

AudioInputandOutputConnections
Connectingtoanaudiosystemheadunit
Connectthesourceunit’sRCAlineoutputstothesoundbar’s(black)RCAaudioinputcable,asshownin
theillustrationbelow.
[Insertillustration:“HeadUnitConnect_090516.ai”]
IfyoursourceunitdoesnothaveRCAoutputsusethesuppliedbarewiretoRCAadapterstoconnect
thesourceunit’sspeakerwires
tothesoundbar’saudioinputcable,asshownintheillustrationbelow.
[Insertillustration:“BareWireAdapters.ai”]

Related product manuals